HOME   LIST
‹–   –›

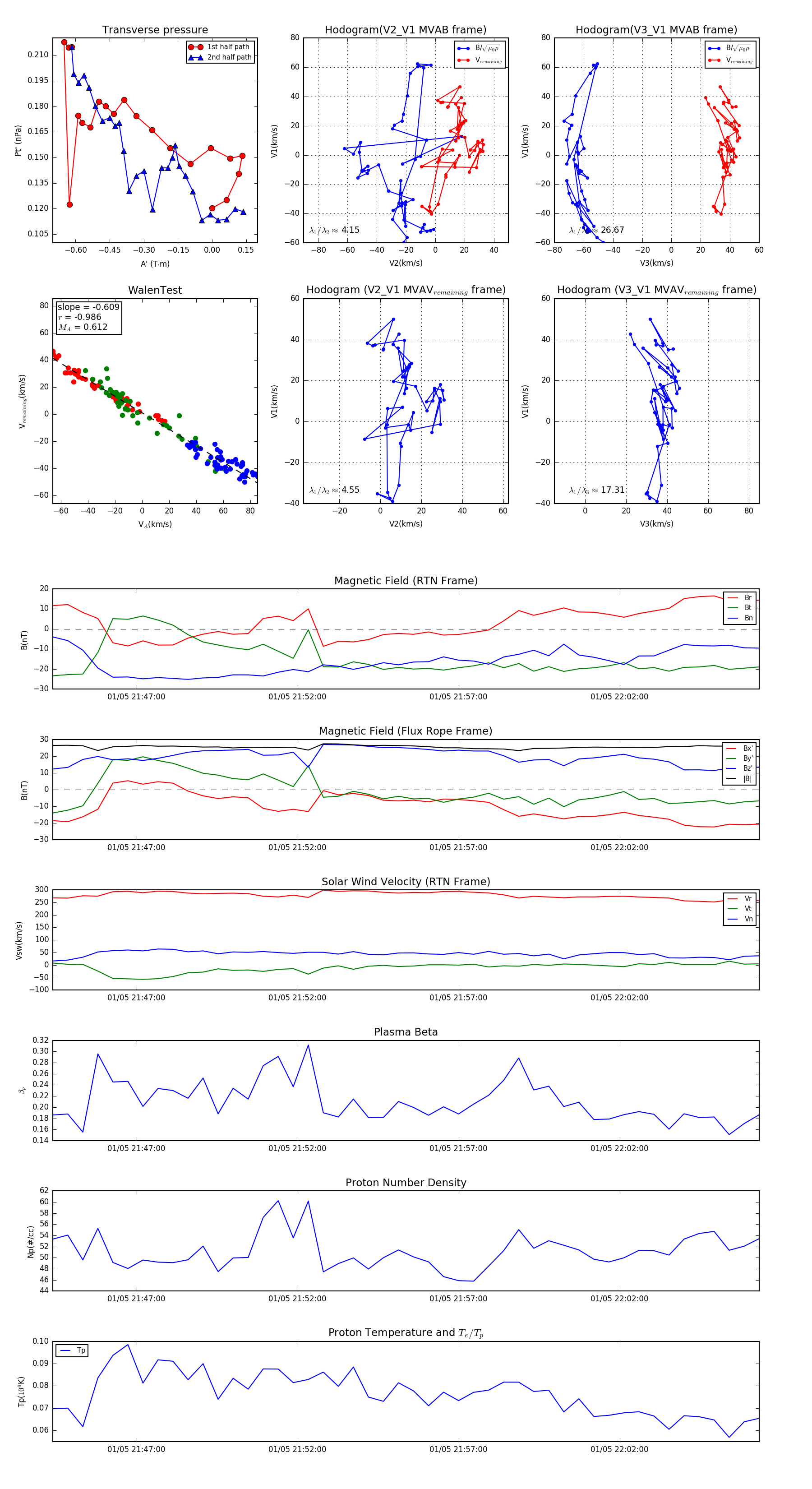
Flux Rope in 2024

Flux Rope Event 2024-01-05 21:44:24 ~ 2024-01-05 22:06:20 (1317 seconds)


plot