HOME   LIST
‹–   –›

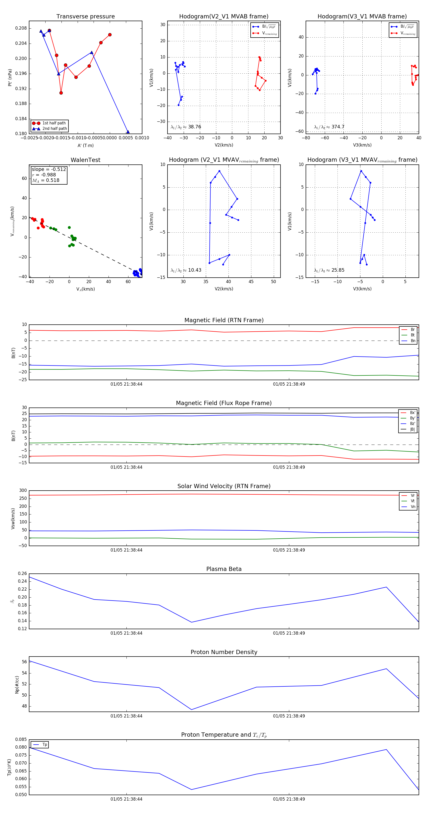
Flux Rope in 2024

Flux Rope Event 2024-01-05 21:38:41 ~ 2024-01-05 21:38:53 (13 seconds)


plot