HOME   LIST
‹–   –›

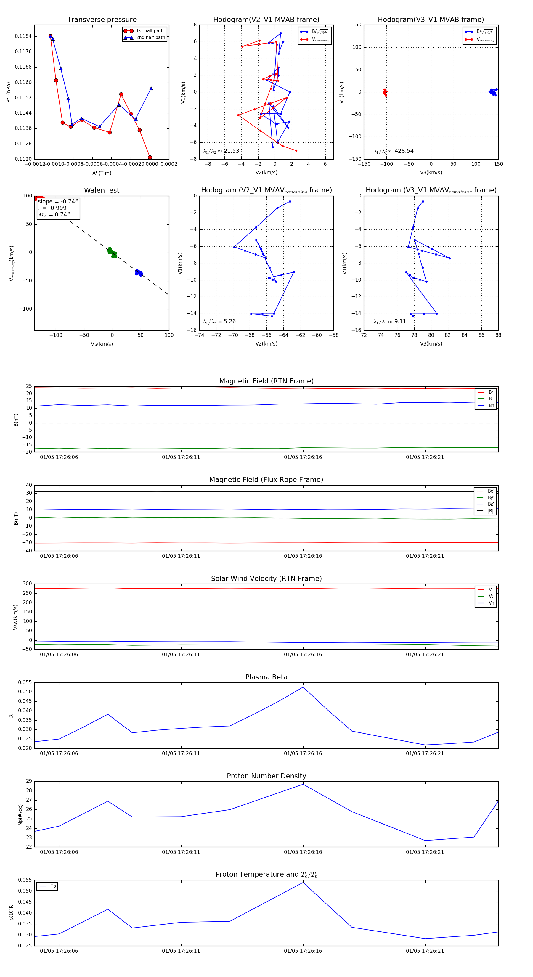
Flux Rope in 2024

Flux Rope Event 2024-01-05 17:26:05 ~ 2024-01-05 17:26:24 (20 seconds)


plot