HOME   LIST
‹–   –›

Flux Rope in 2024

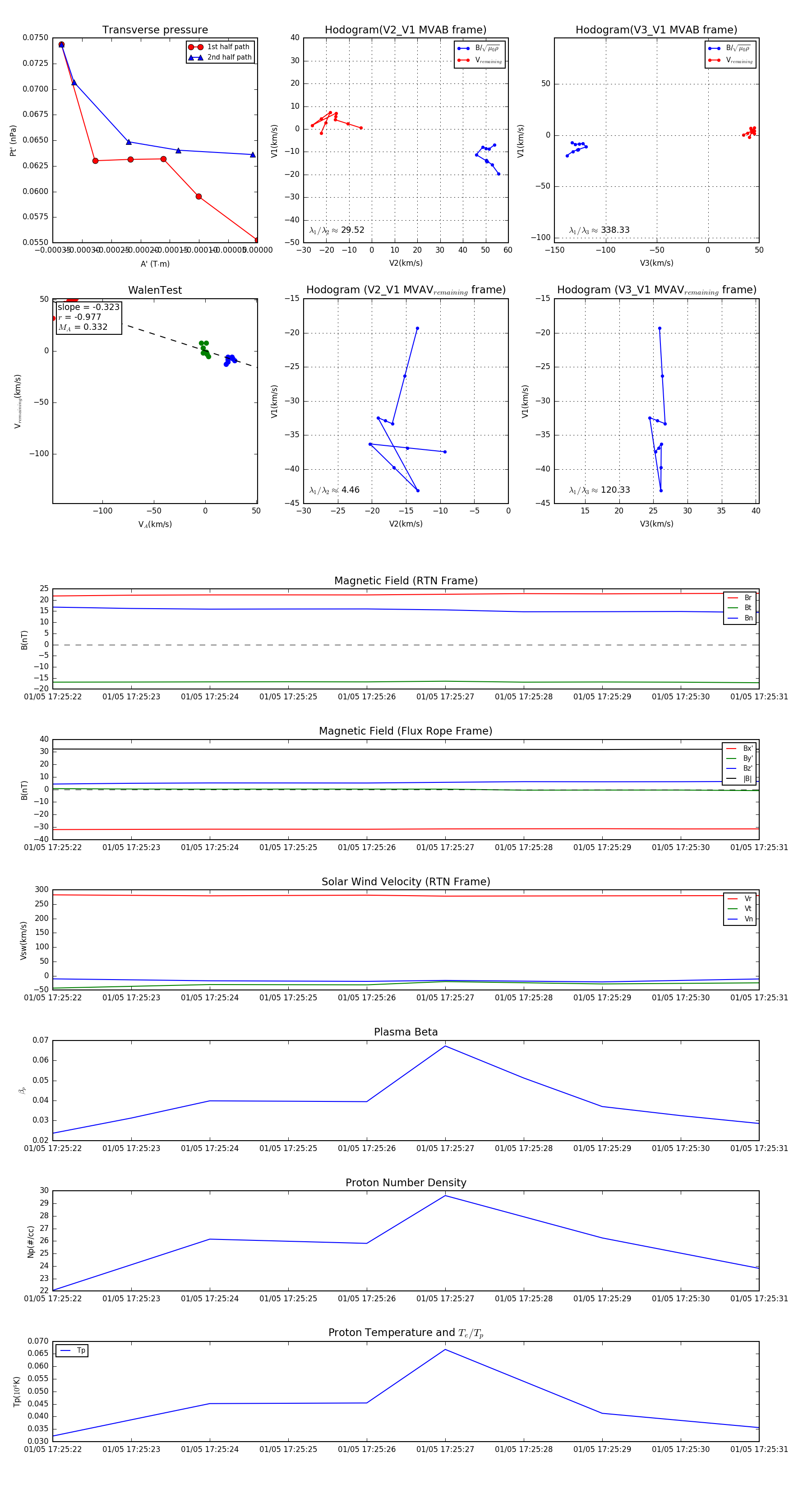
Flux Rope Event 2024-01-05 17:25:22 ~ 2024-01-05 17:25:31 (10 seconds)


plot