HOME   LIST
‹–   –›

Flux Rope in 2024

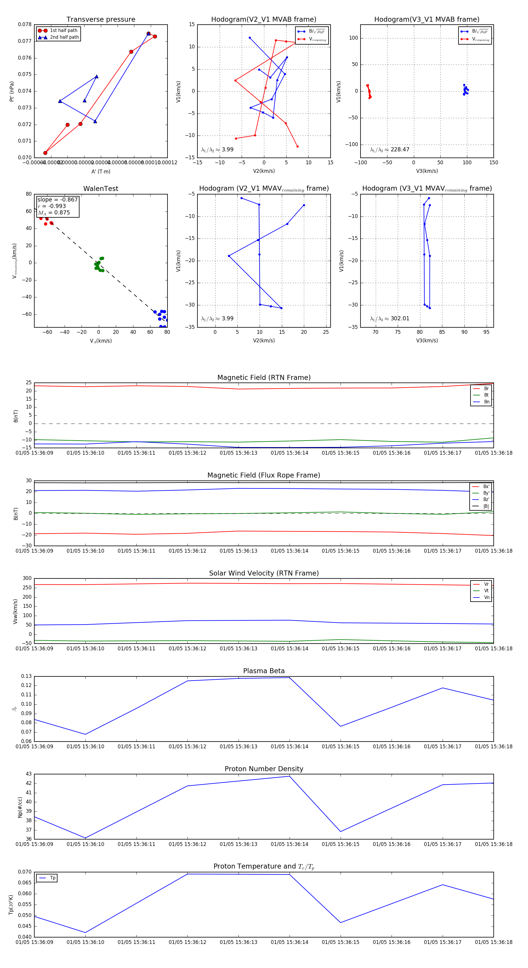
Flux Rope Event 2024-01-05 15:36:09 ~ 2024-01-05 15:36:18 (10 seconds)


plot