HOME   LIST
‹–   –›

Flux Rope in 2024

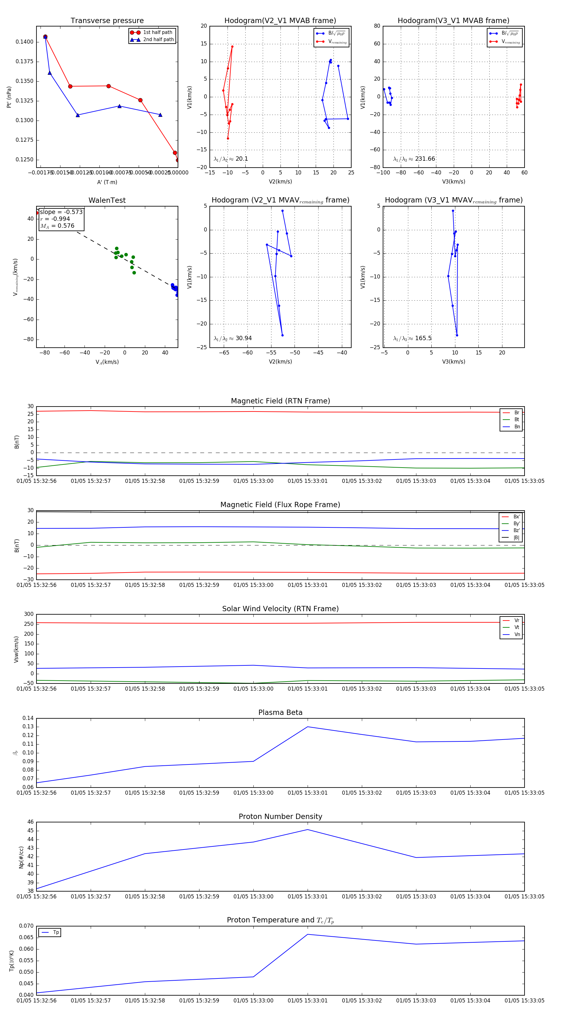
Flux Rope Event 2024-01-05 15:32:56 ~ 2024-01-05 15:33:05 (10 seconds)


plot