HOME   LIST
‹–   –›

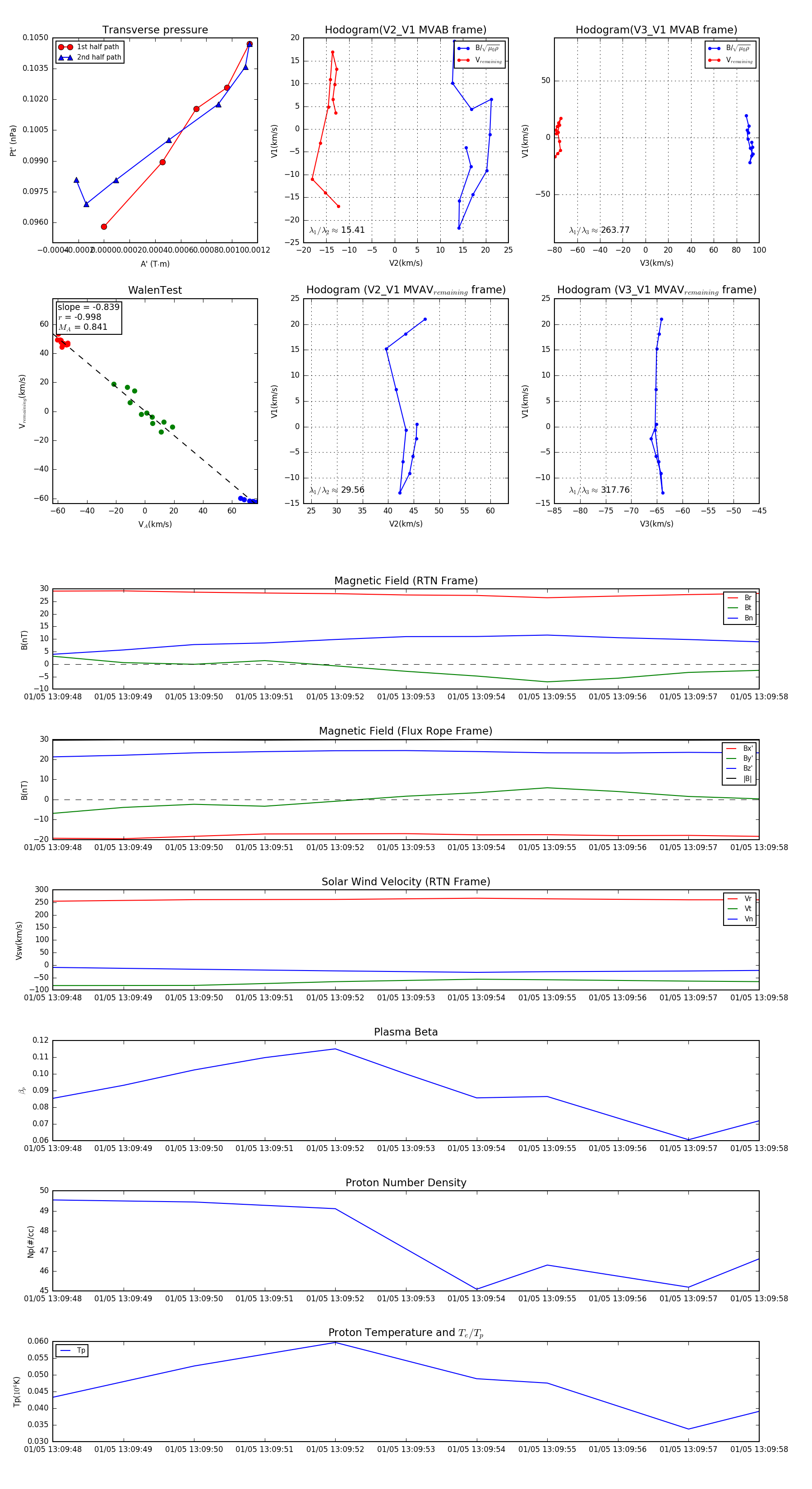
Flux Rope in 2024

Flux Rope Event 2024-01-05 13:09:48 ~ 2024-01-05 13:09:58 (11 seconds)


plot