HOME   LIST
‹–   –›

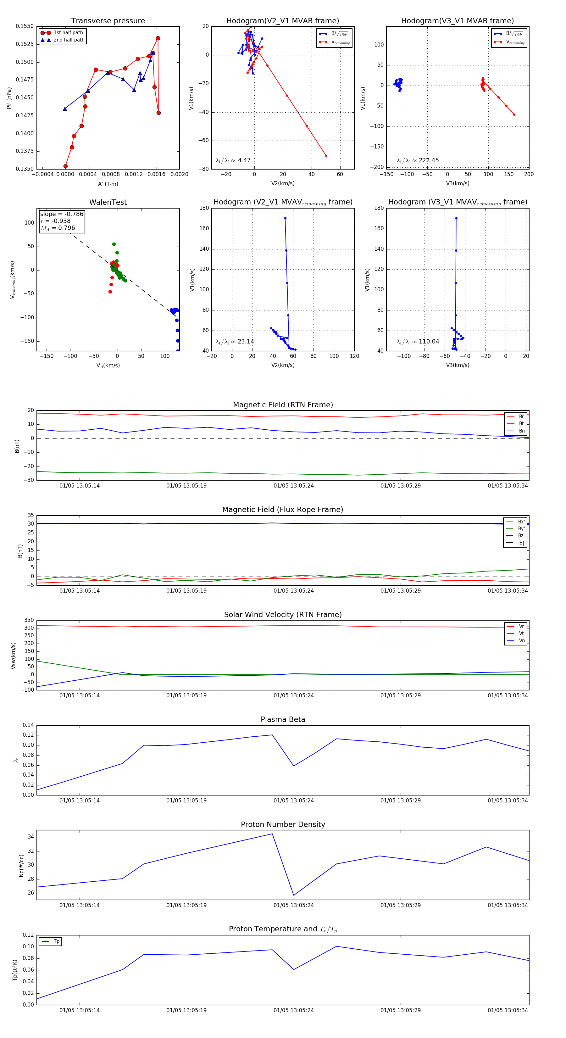
Flux Rope in 2024

Flux Rope Event 2024-01-05 13:05:12 ~ 2024-01-05 13:05:35 (24 seconds)


plot