HOME   LIST
‹–   –›

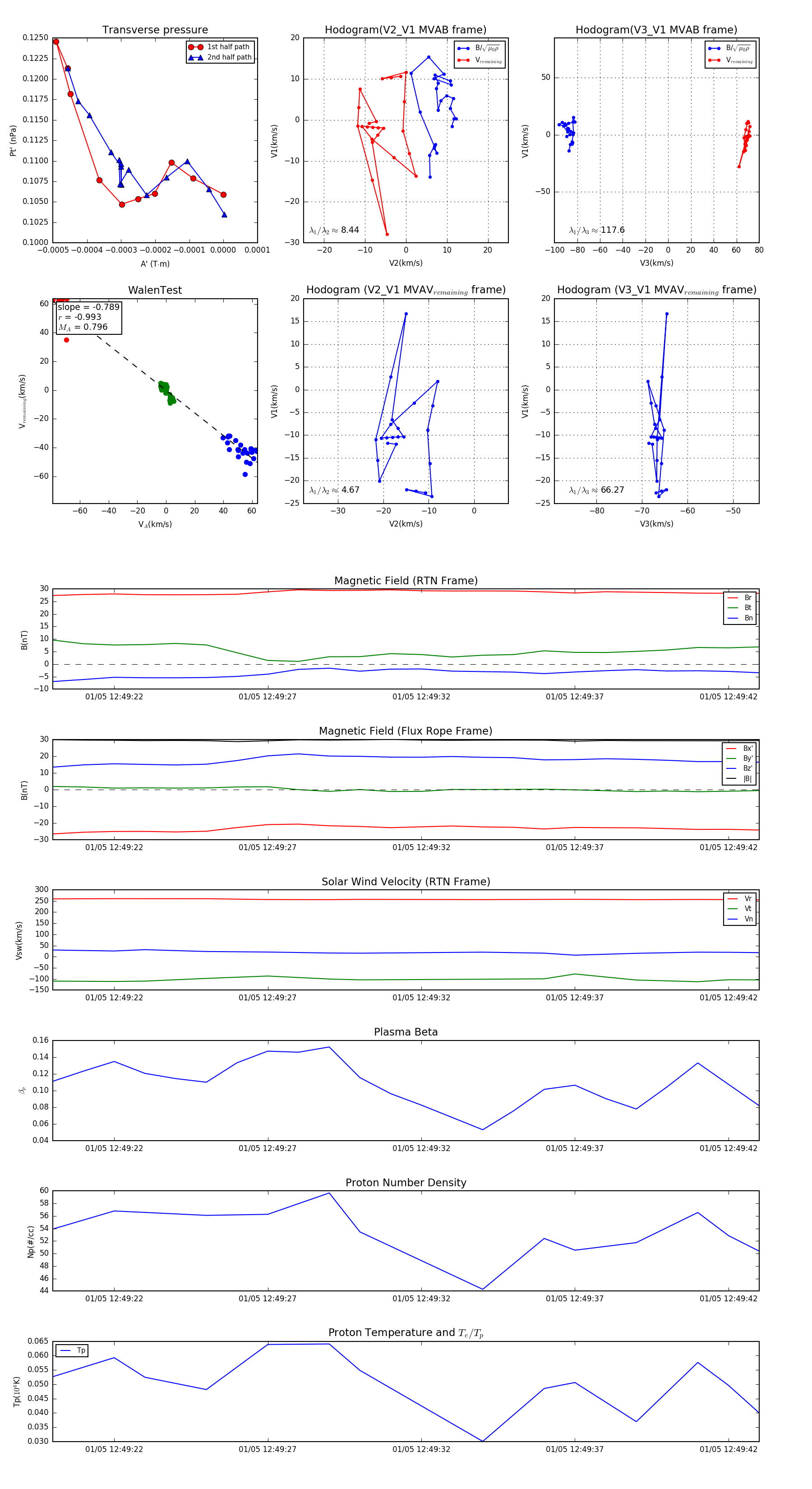
Flux Rope in 2024

Flux Rope Event 2024-01-05 12:49:20 ~ 2024-01-05 12:49:43 (24 seconds)


plot