HOME   LIST
‹–   –›

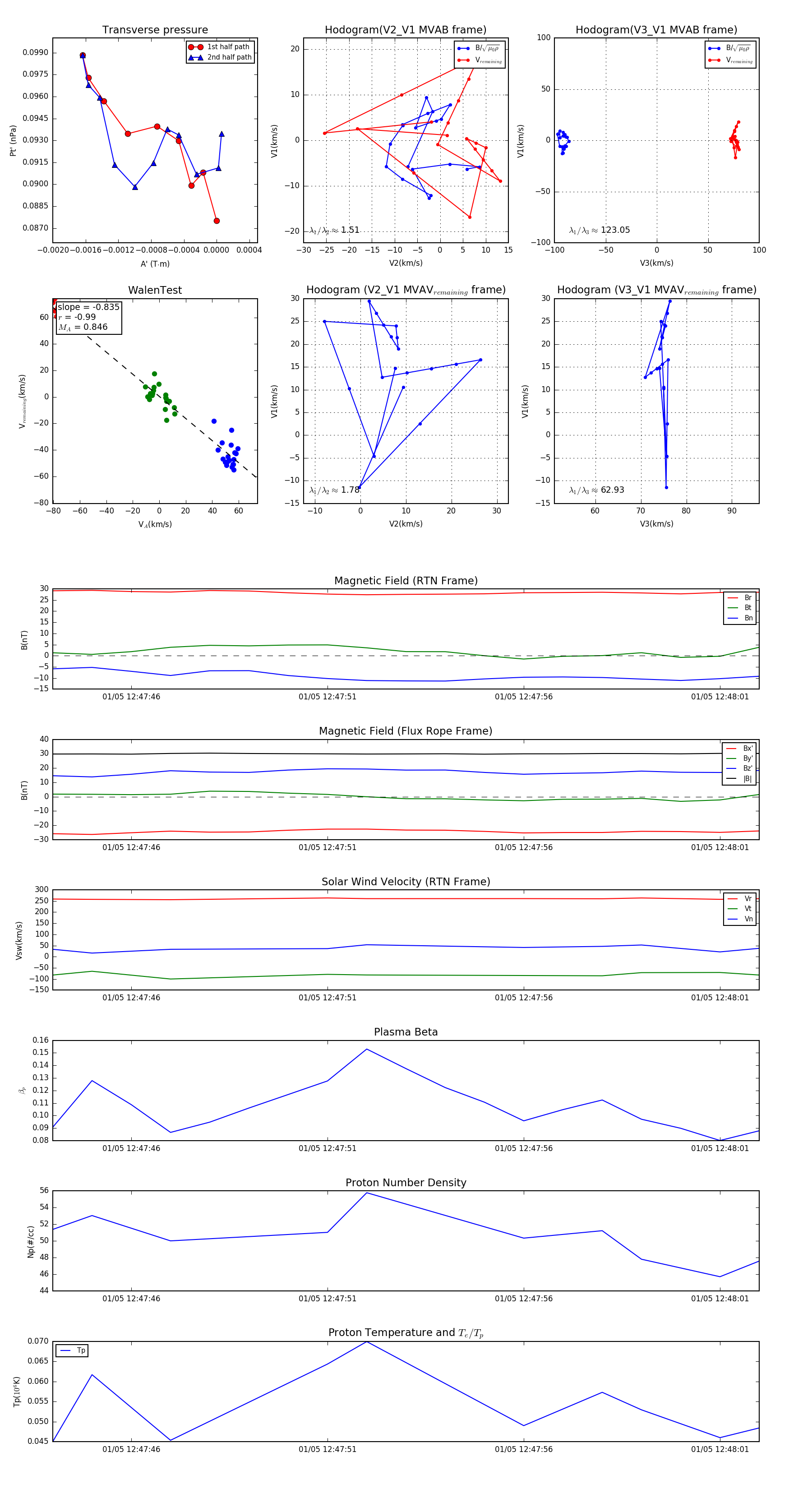
Flux Rope in 2024

Flux Rope Event 2024-01-05 12:47:44 ~ 2024-01-05 12:48:02 (19 seconds)


plot