HOME   LIST
‹–   –›

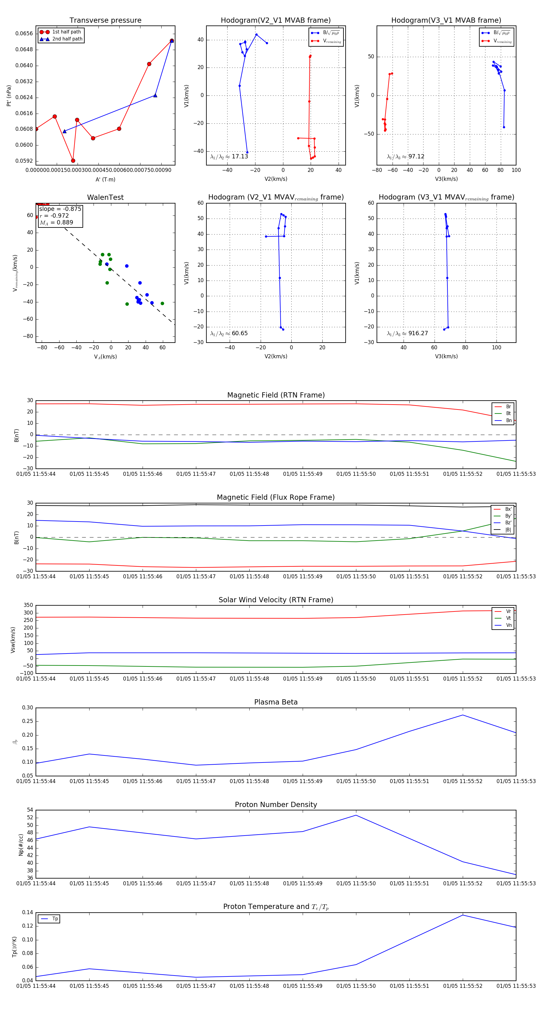
Flux Rope in 2024

Flux Rope Event 2024-01-05 11:55:44 ~ 2024-01-05 11:55:53 (10 seconds)


plot