HOME   LIST
‹–   –›

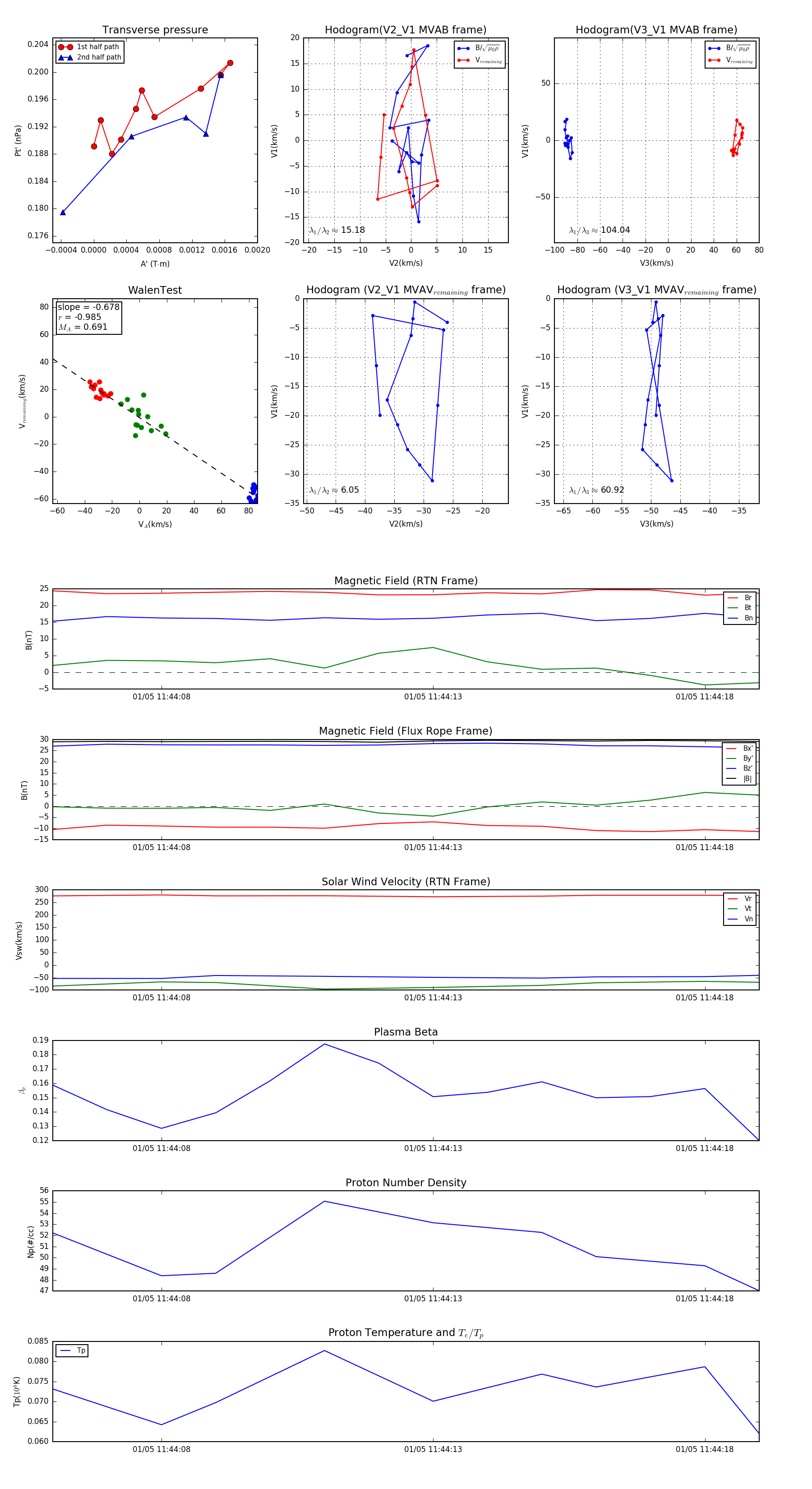
Flux Rope in 2024

Flux Rope Event 2024-01-05 11:44:06 ~ 2024-01-05 11:44:19 (14 seconds)


plot