HOME   LIST
‹–   –›

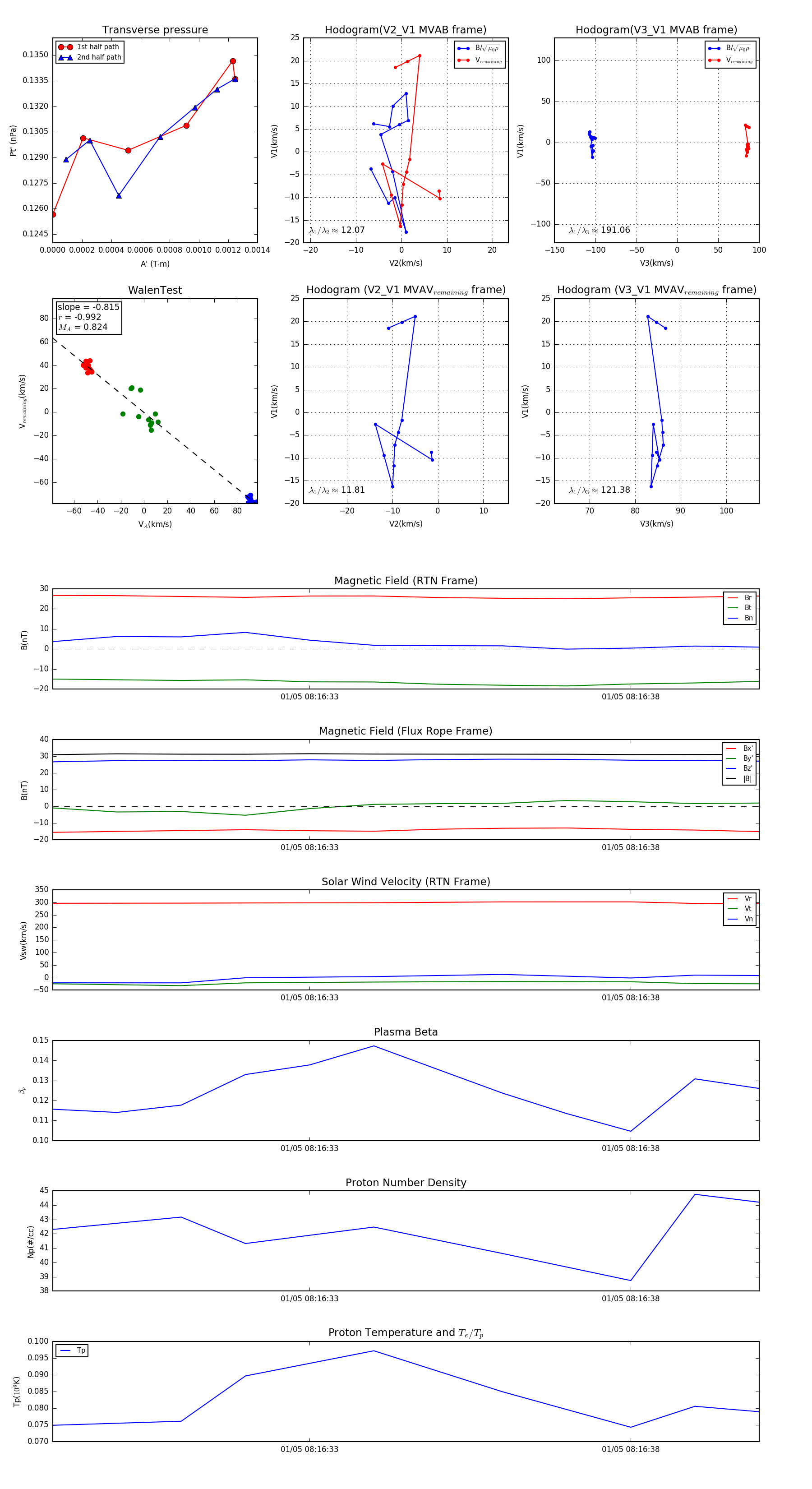
Flux Rope in 2024

Flux Rope Event 2024-01-05 08:16:29 ~ 2024-01-05 08:16:40 (12 seconds)


plot