HOME   LIST
‹–   –›

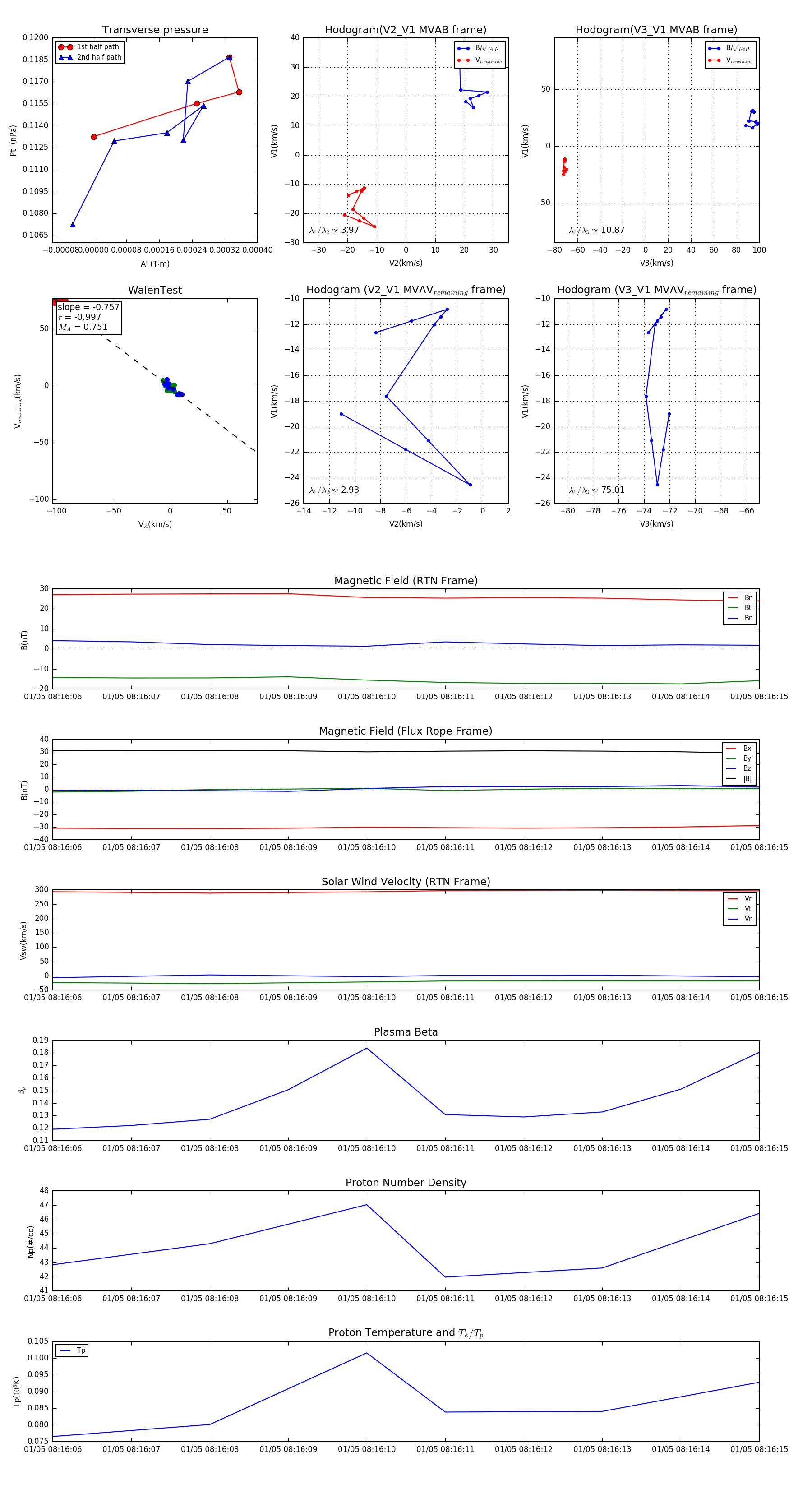
Flux Rope in 2024

Flux Rope Event 2024-01-05 08:16:06 ~ 2024-01-05 08:16:15 (10 seconds)


plot