HOME   LIST
‹–   –›

Flux Rope in 2024

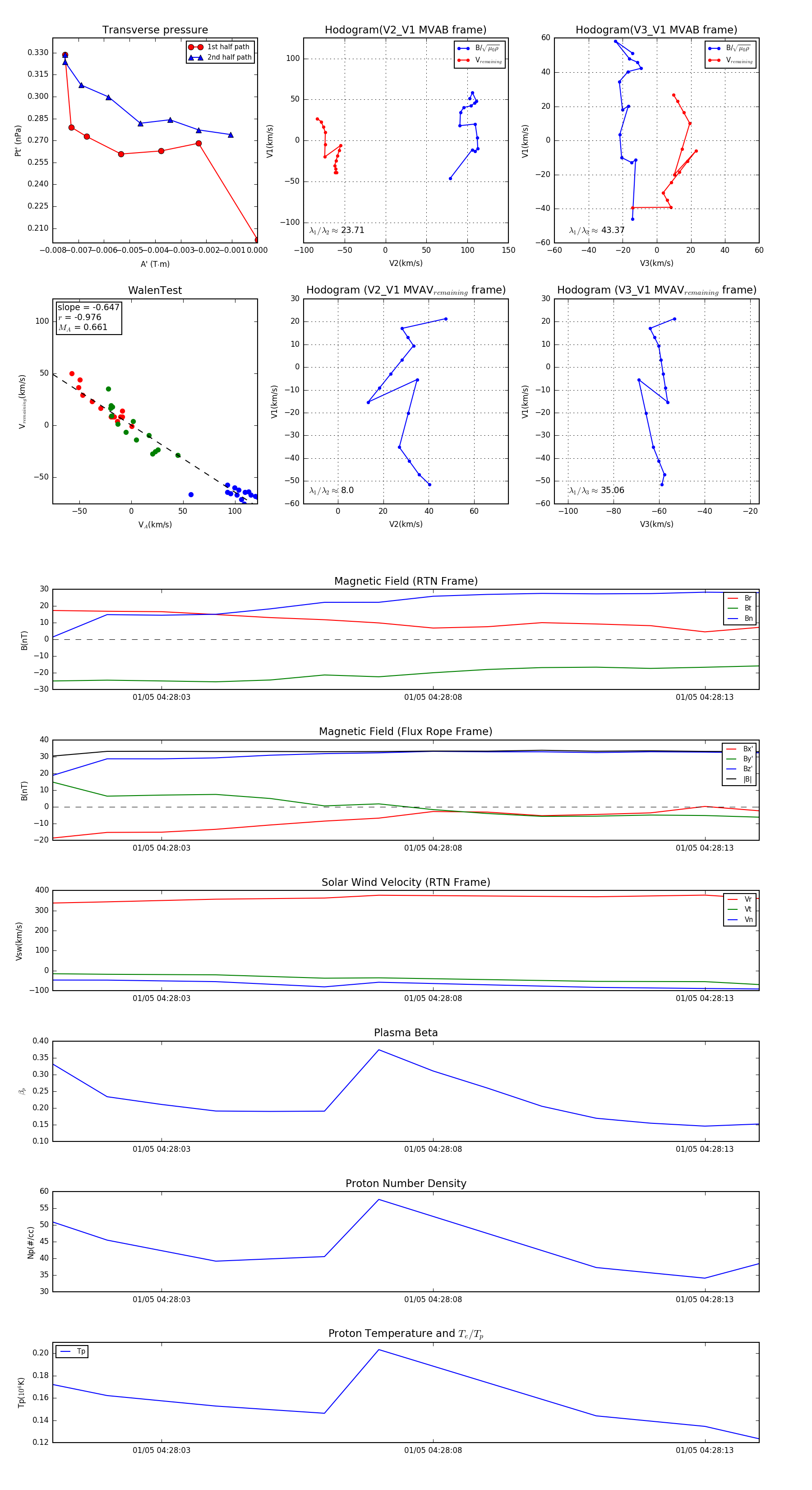
Flux Rope Event 2024-01-05 04:28:01 ~ 2024-01-05 04:28:14 (14 seconds)


plot