HOME   LIST
‹–   –›

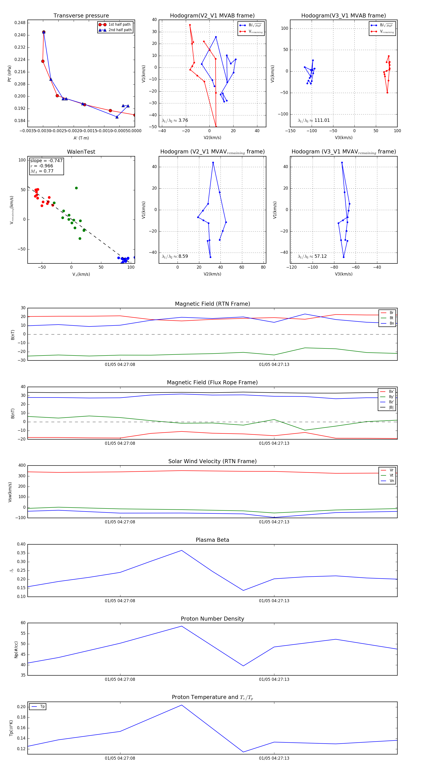
Flux Rope in 2024

Flux Rope Event 2024-01-05 04:27:05 ~ 2024-01-05 04:27:17 (13 seconds)


plot