HOME   LIST
‹–   –›

Flux Rope in 2024

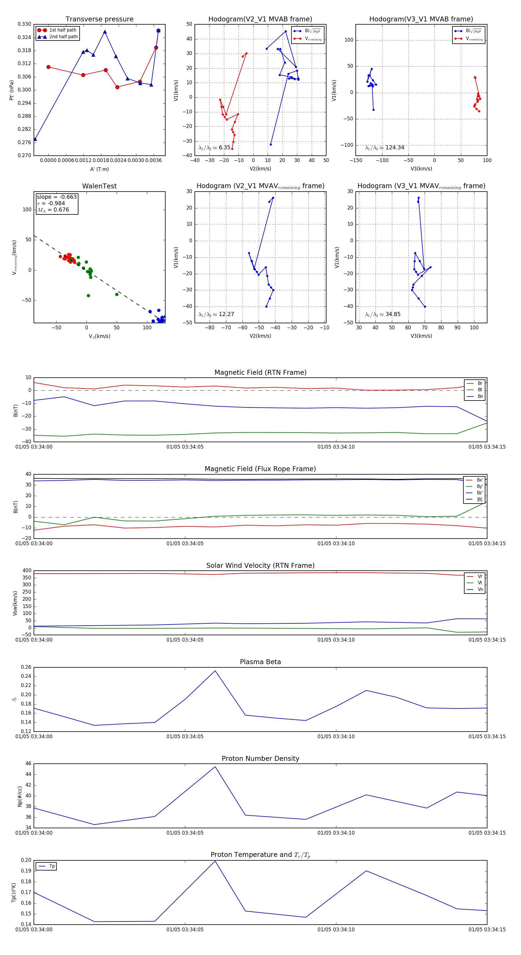
Flux Rope Event 2024-01-05 03:34:00 ~ 2024-01-05 03:34:15 (16 seconds)


plot