HOME   LIST
‹–   –›

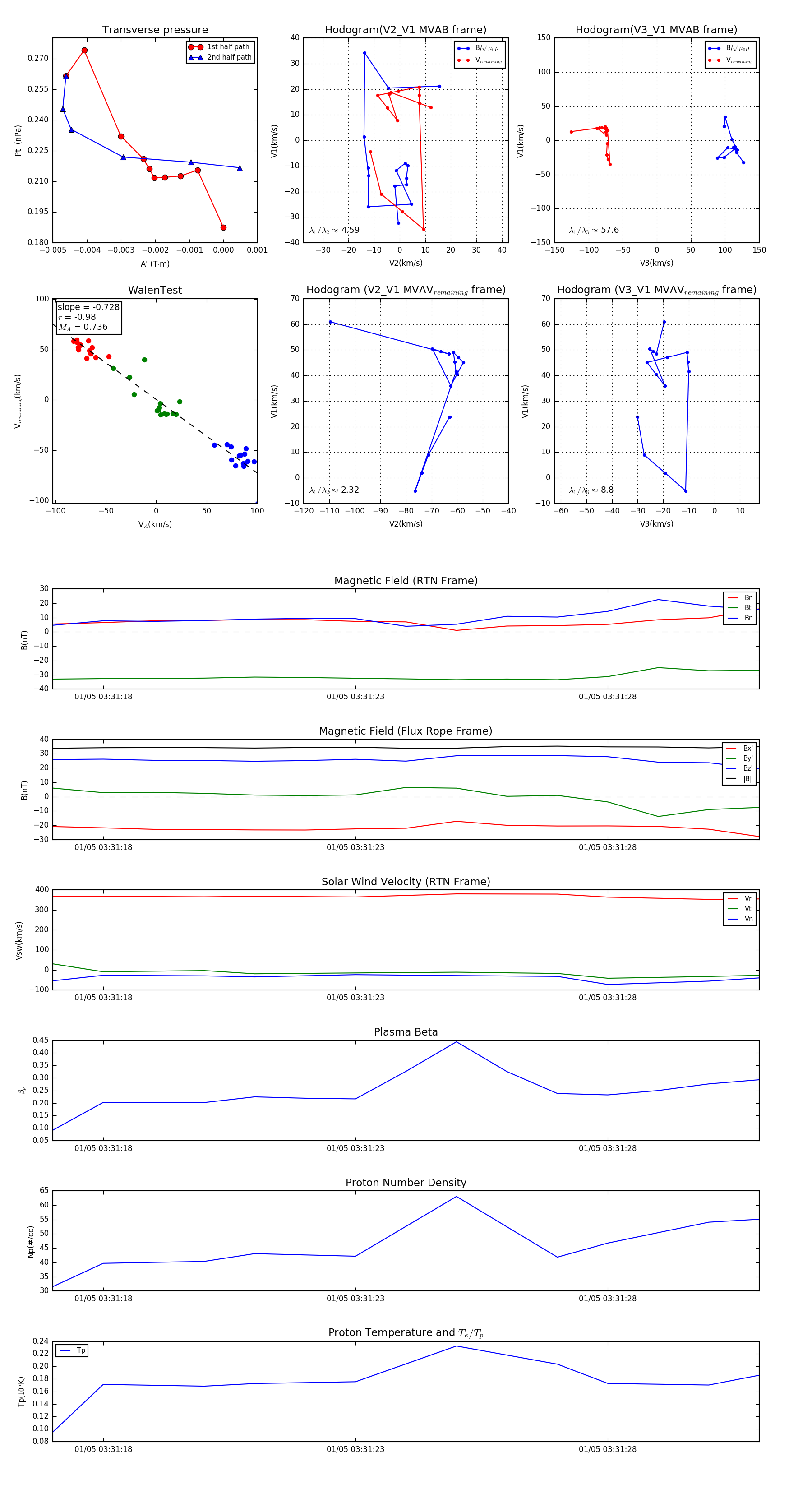
Flux Rope in 2024

Flux Rope Event 2024-01-05 03:31:17 ~ 2024-01-05 03:31:31 (15 seconds)


plot