HOME   LIST
‹–   –›

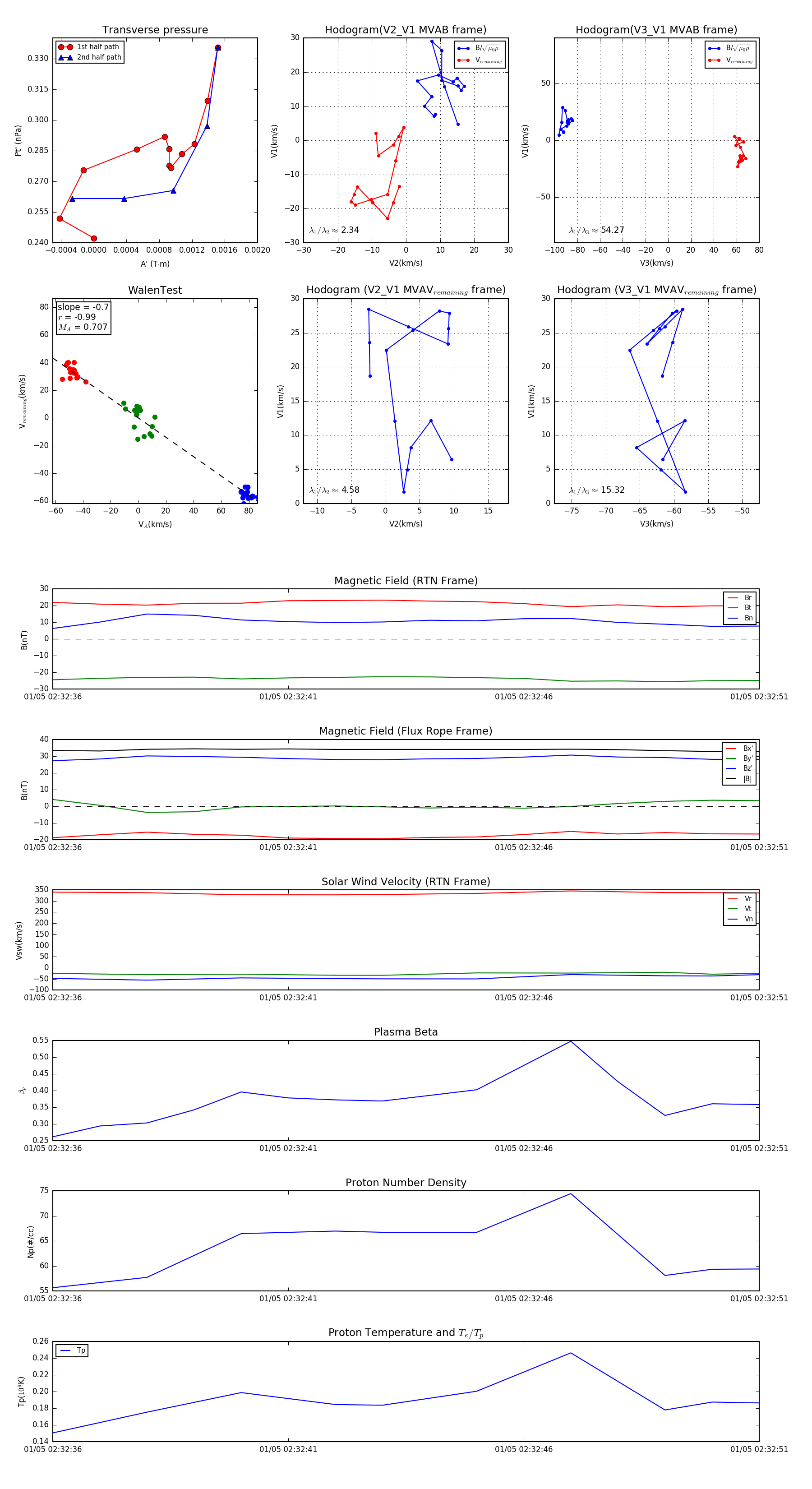
Flux Rope in 2024

Flux Rope Event 2024-01-05 02:32:36 ~ 2024-01-05 02:32:51 (16 seconds)


plot