HOME   LIST
‹–   –›

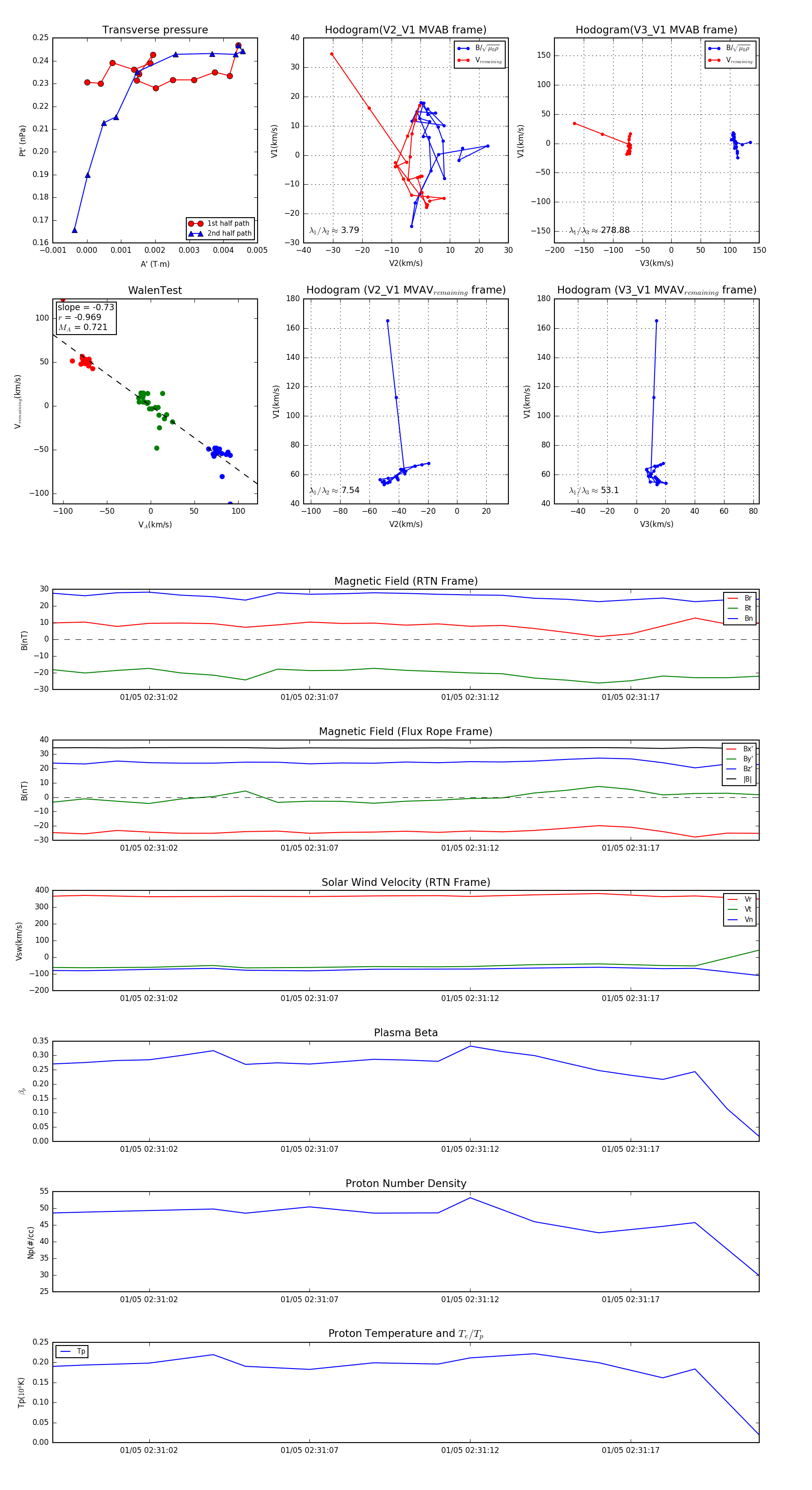
Flux Rope in 2024

Flux Rope Event 2024-01-05 02:30:59 ~ 2024-01-05 02:31:21 (23 seconds)


plot