HOME   LIST
‹–   –›

Flux Rope in 2024

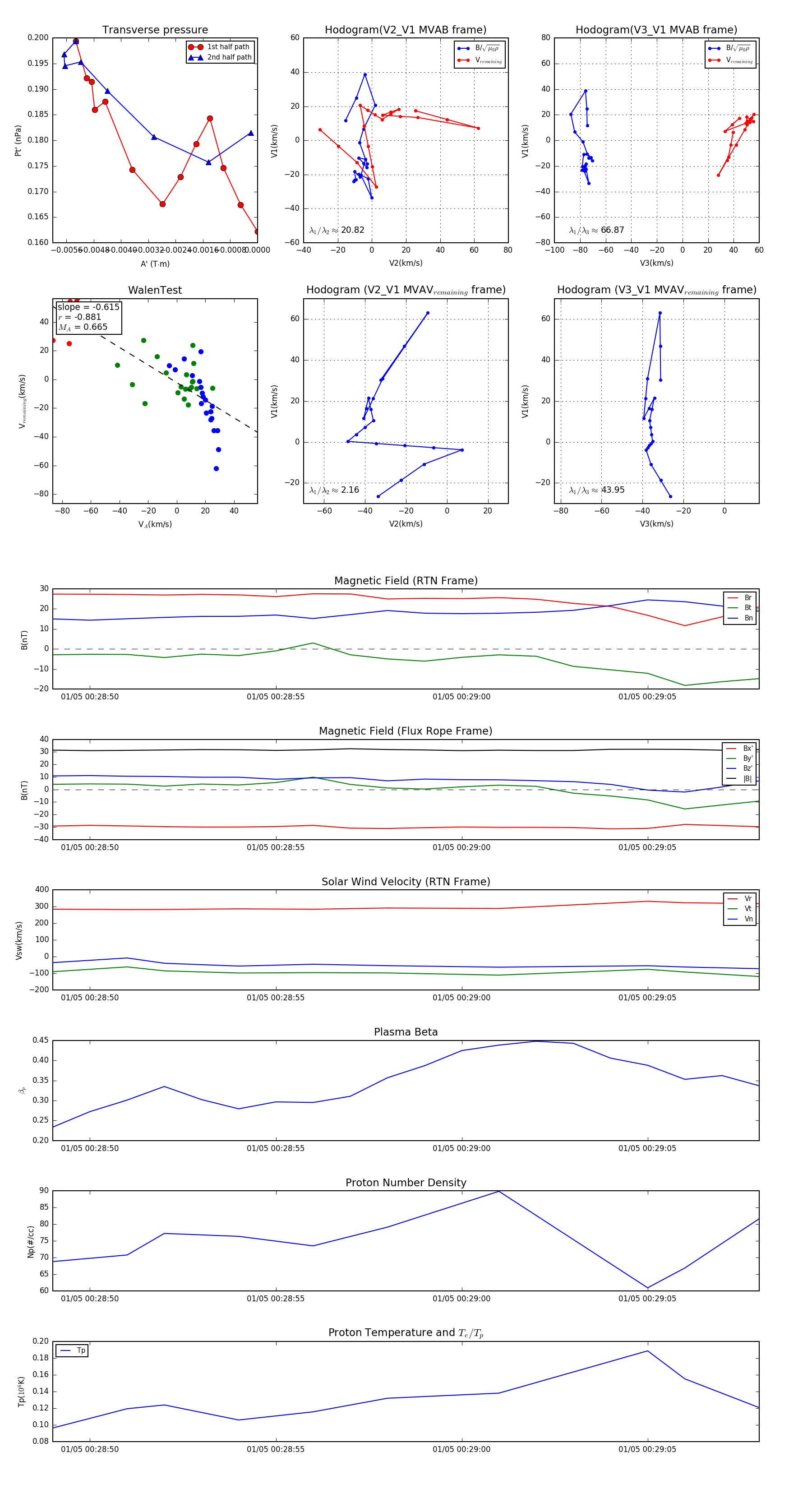
Flux Rope Event 2024-01-05 00:28:49 ~ 2024-01-05 00:29:08 (20 seconds)


plot