HOME   LIST
‹–   –›

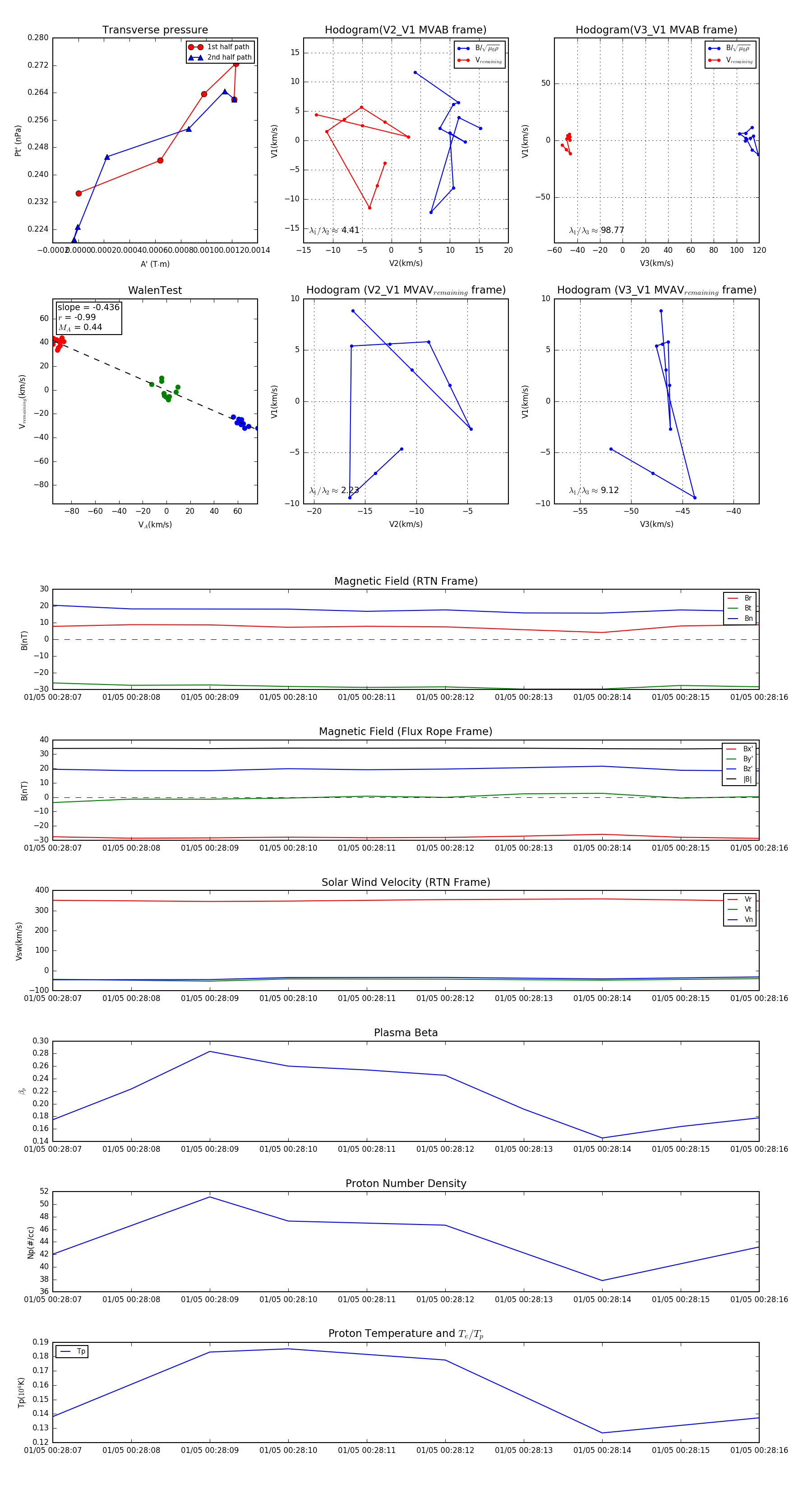
Flux Rope in 2024

Flux Rope Event 2024-01-05 00:28:07 ~ 2024-01-05 00:28:16 (10 seconds)


plot