HOME   LIST
‹–   –›

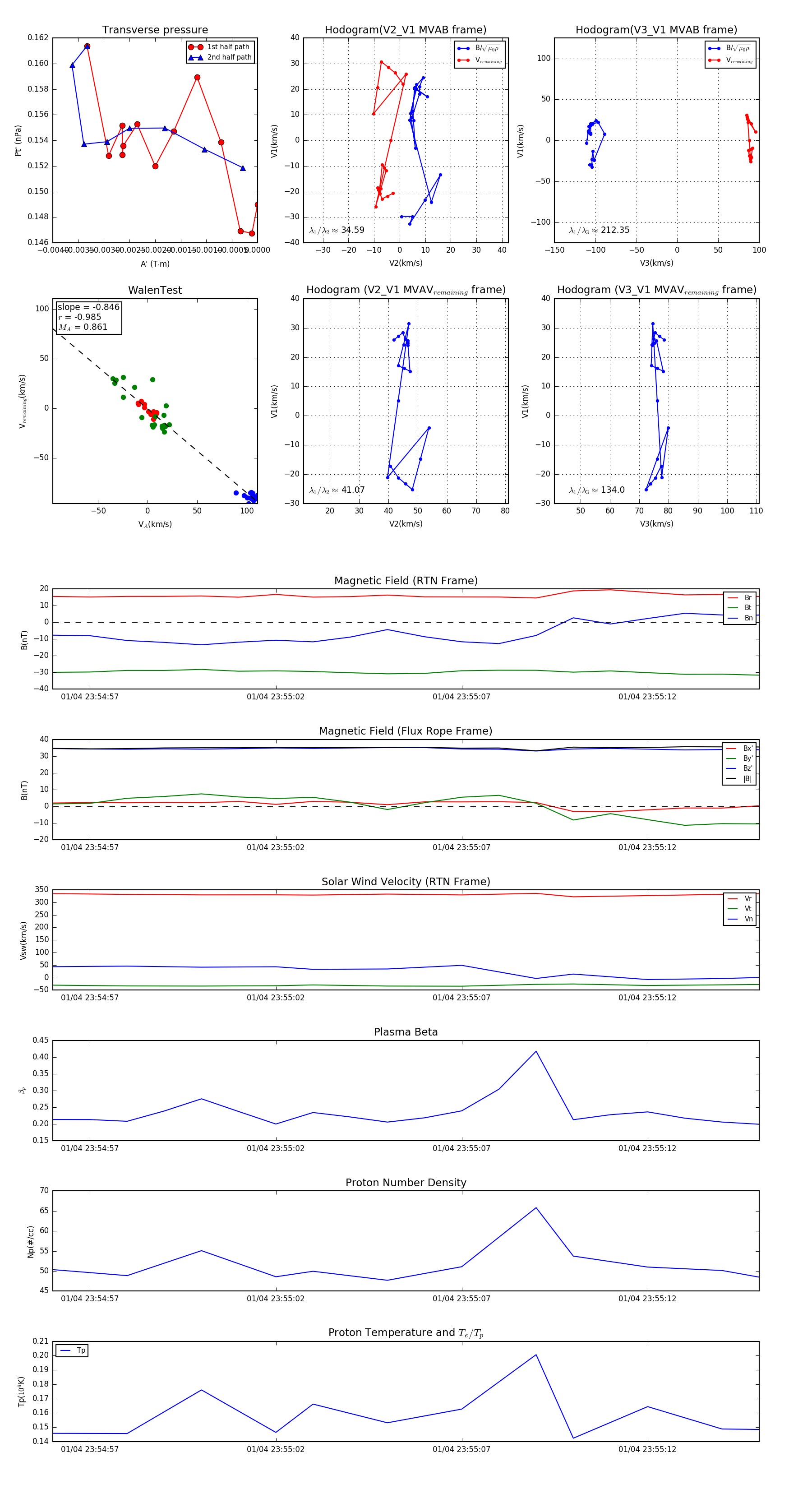
Flux Rope in 2024

Flux Rope Event 2024-01-04 23:54:56 ~ 2024-01-04 23:55:15 (20 seconds)


plot