HOME   LIST
‹–   –›

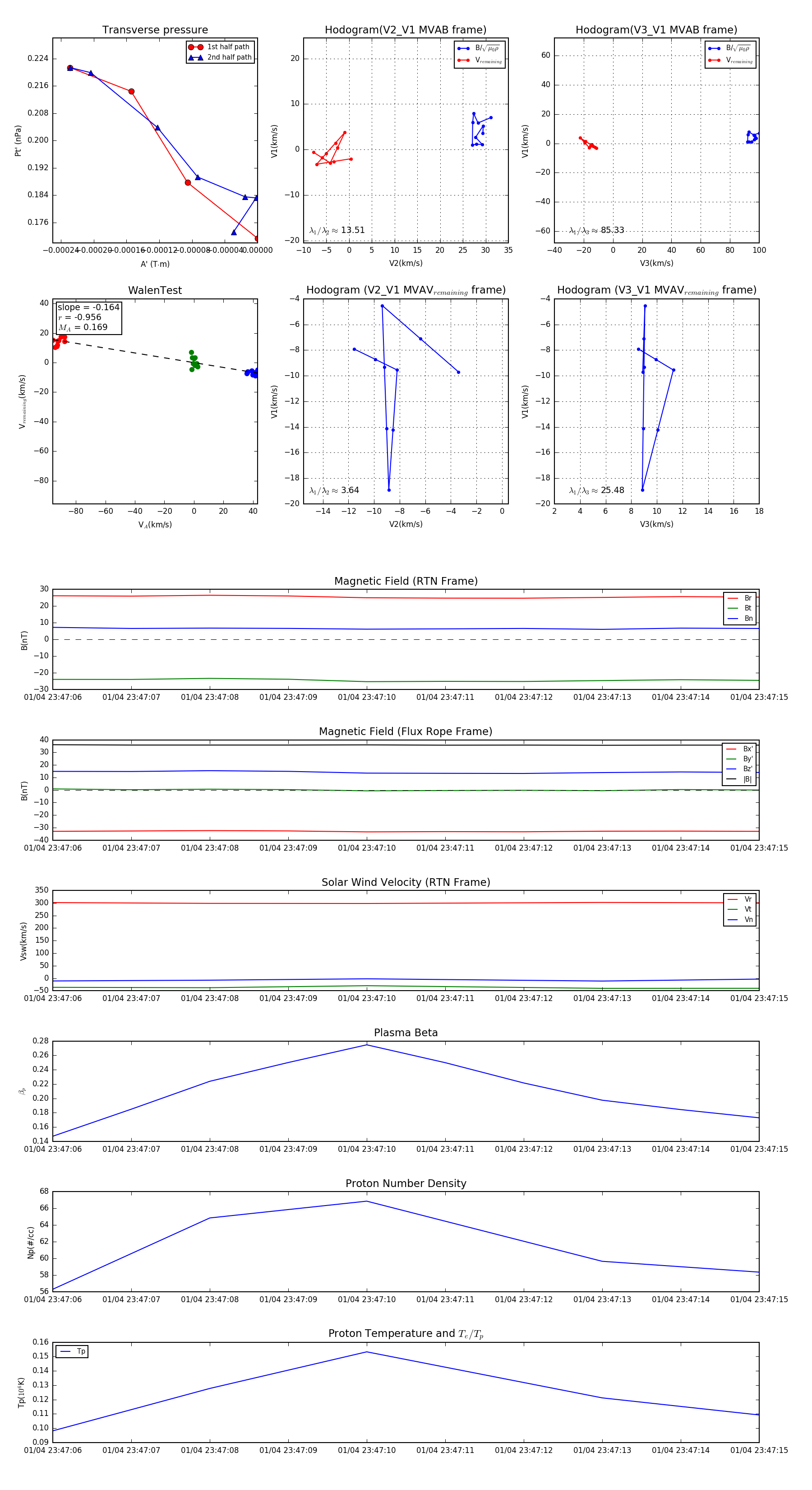
Flux Rope in 2024

Flux Rope Event 2024-01-04 23:47:06 ~ 2024-01-04 23:47:15 (10 seconds)


plot