HOME   LIST
‹–   –›

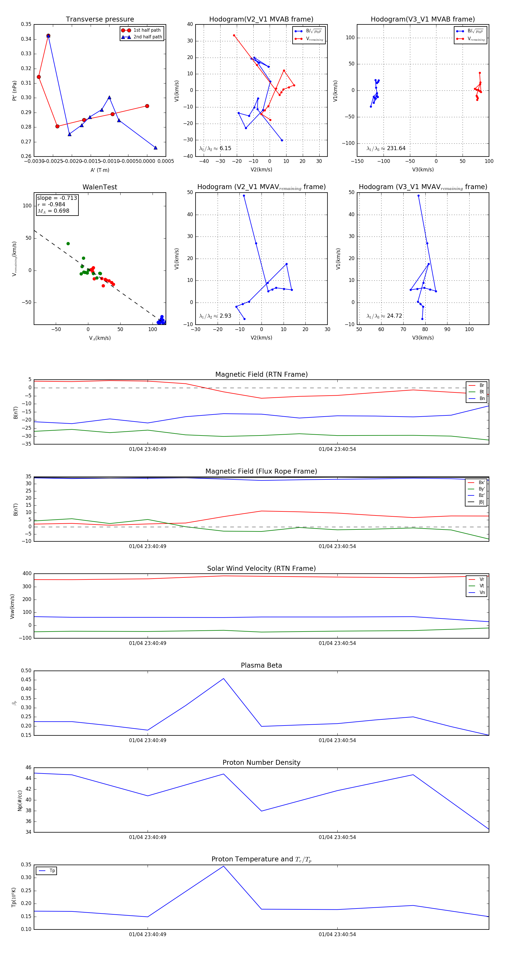
Flux Rope in 2024

Flux Rope Event 2024-01-04 23:40:46 ~ 2024-01-04 23:40:58 (13 seconds)


plot