HOME   LIST
‹–   –›

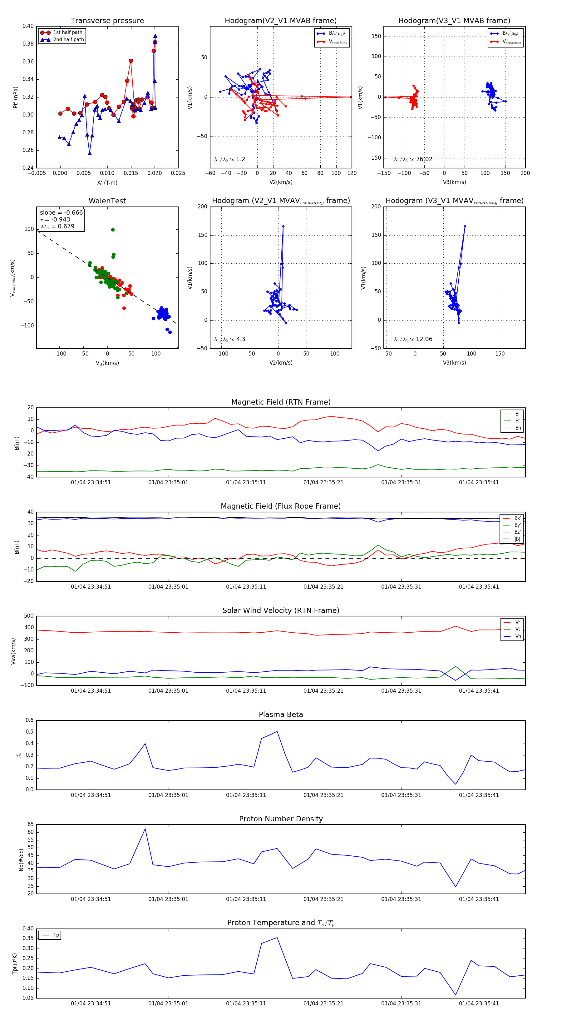
Flux Rope in 2024

Flux Rope Event 2024-01-04 23:34:44 ~ 2024-01-04 23:35:47 (64 seconds)


plot