HOME   LIST
‹–   –›

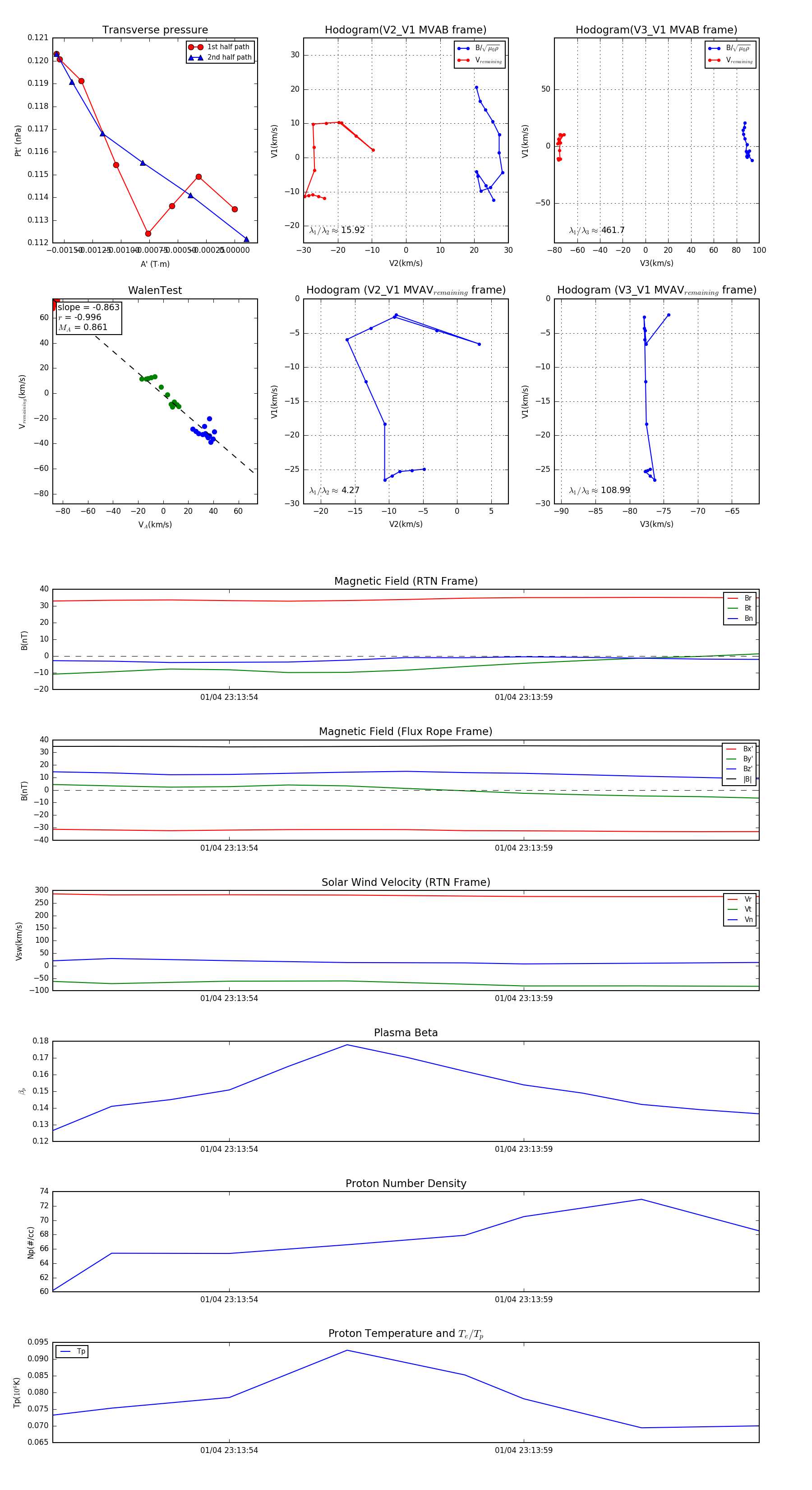
Flux Rope in 2024

Flux Rope Event 2024-01-04 23:13:51 ~ 2024-01-04 23:14:03 (13 seconds)


plot