HOME   LIST
‹–   –›

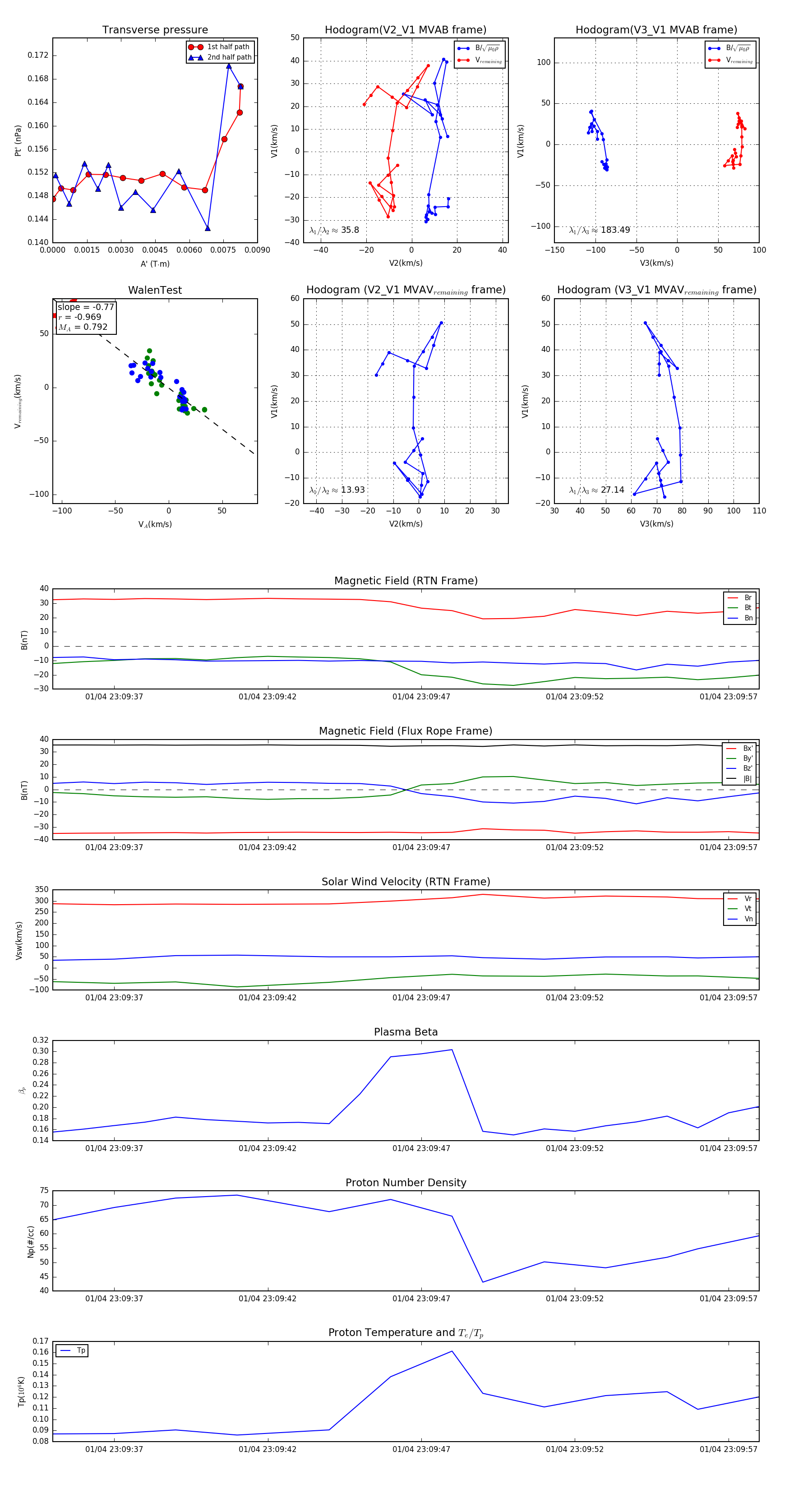
Flux Rope in 2024

Flux Rope Event 2024-01-04 23:09:35 ~ 2024-01-04 23:09:58 (24 seconds)


plot