HOME   LIST
‹–   –›

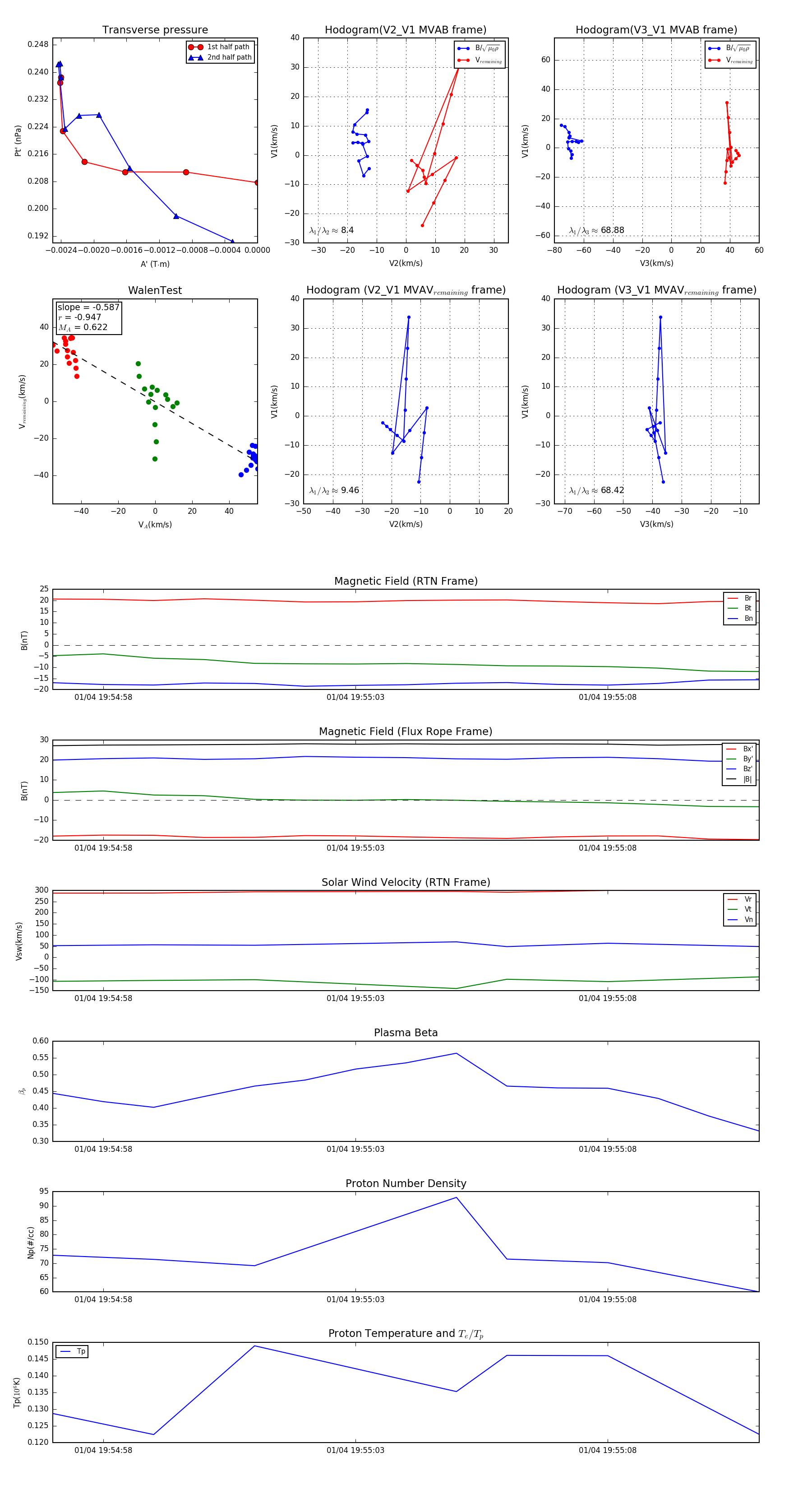
Flux Rope in 2024

Flux Rope Event 2024-01-04 19:54:57 ~ 2024-01-04 19:55:11 (15 seconds)


plot