HOME   LIST
‹–   –›

Flux Rope in 2024

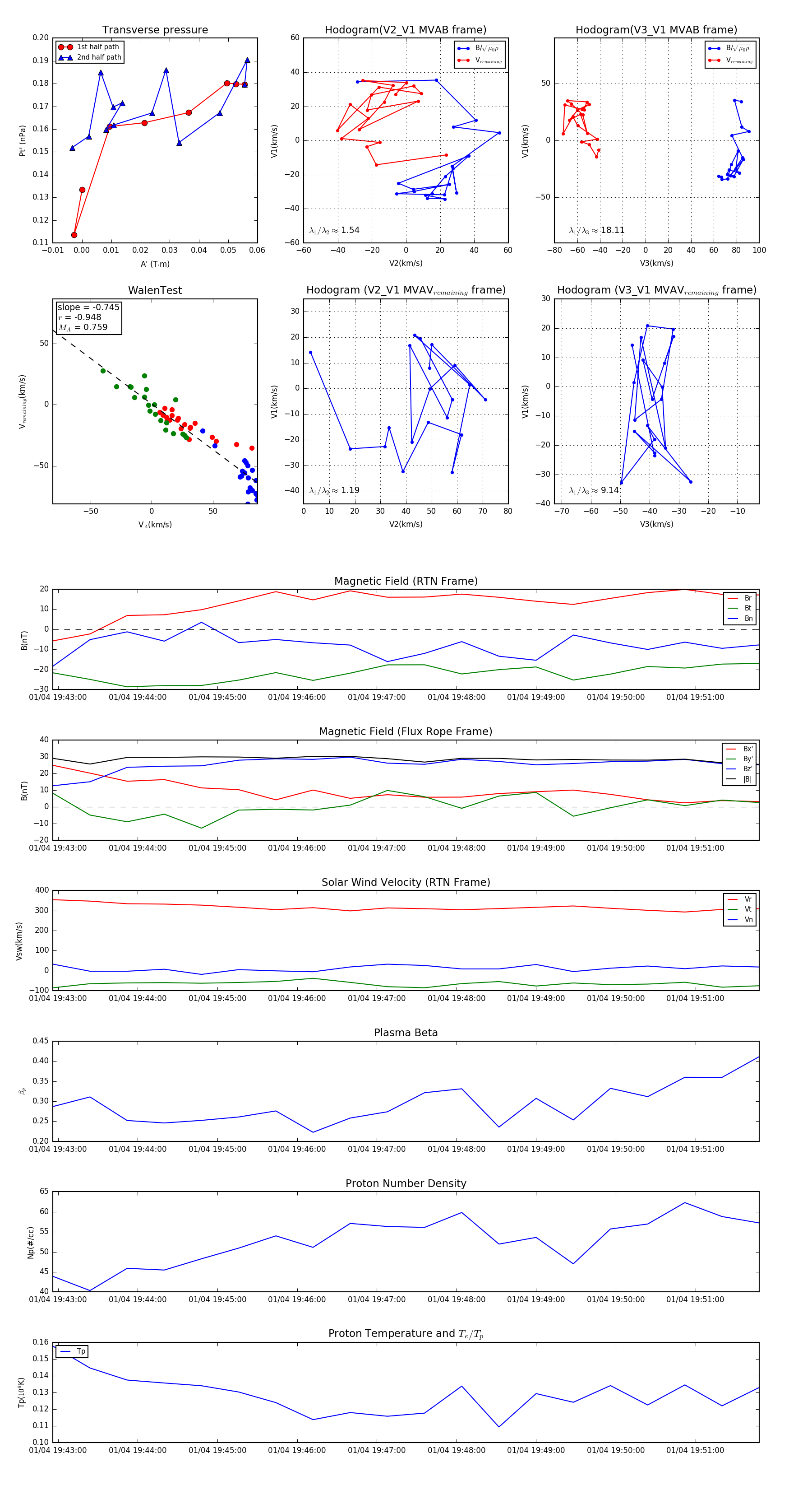
Flux Rope Event 2024-01-04 19:42:56 ~ 2024-01-04 19:51:48 (533 seconds)


plot