HOME   LIST
‹–   –›

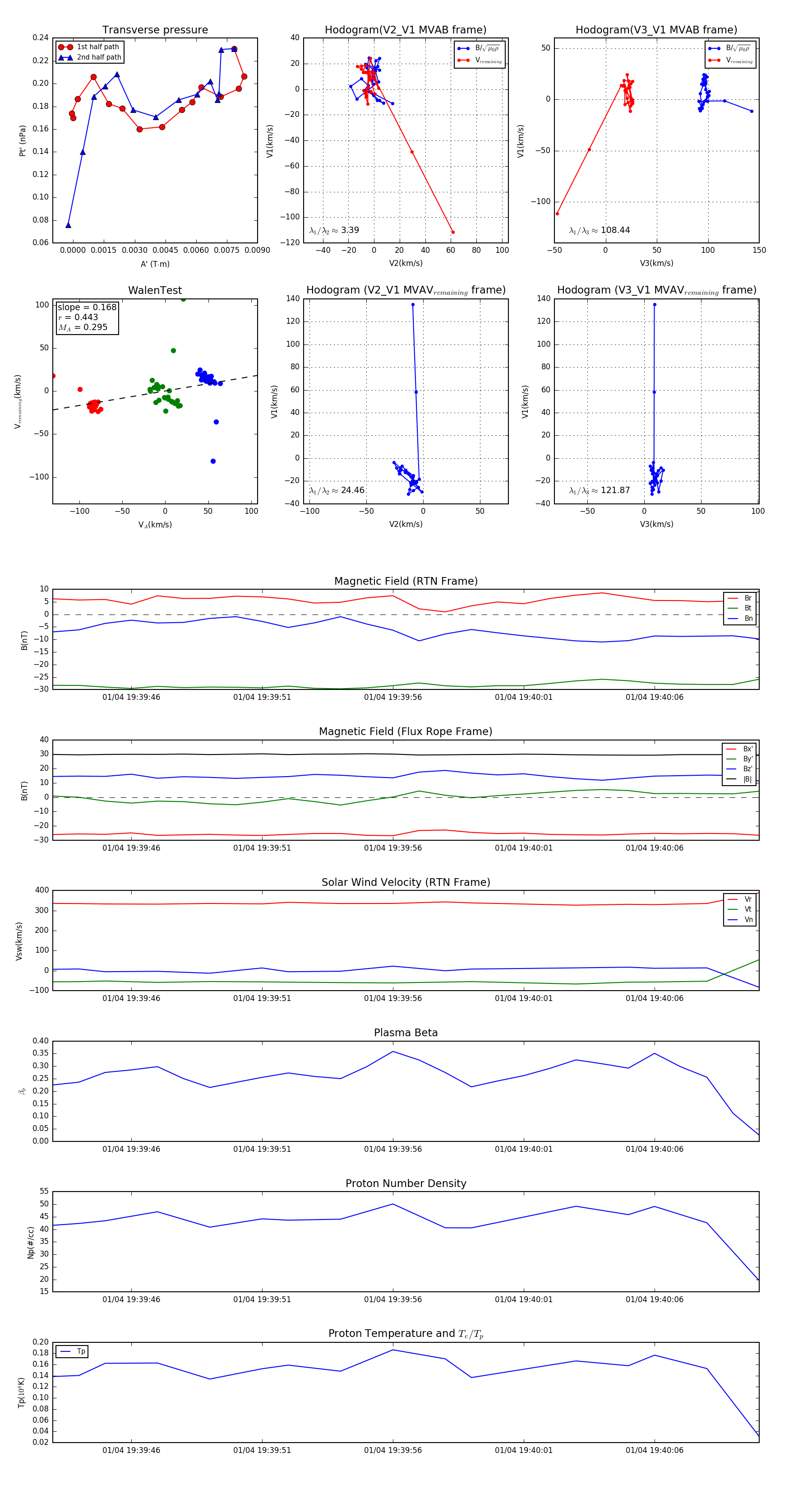
Flux Rope in 2024

Flux Rope Event 2024-01-04 19:39:43 ~ 2024-01-04 19:40:10 (28 seconds)


plot