HOME   LIST
‹–   –›

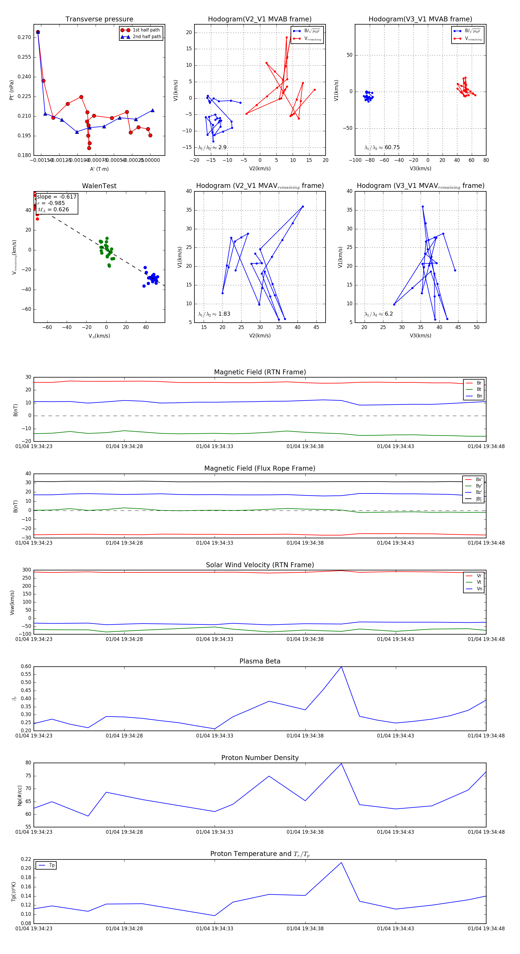
Flux Rope in 2024

Flux Rope Event 2024-01-04 19:34:23 ~ 2024-01-04 19:34:48 (26 seconds)


plot