HOME   LIST
‹–   –›

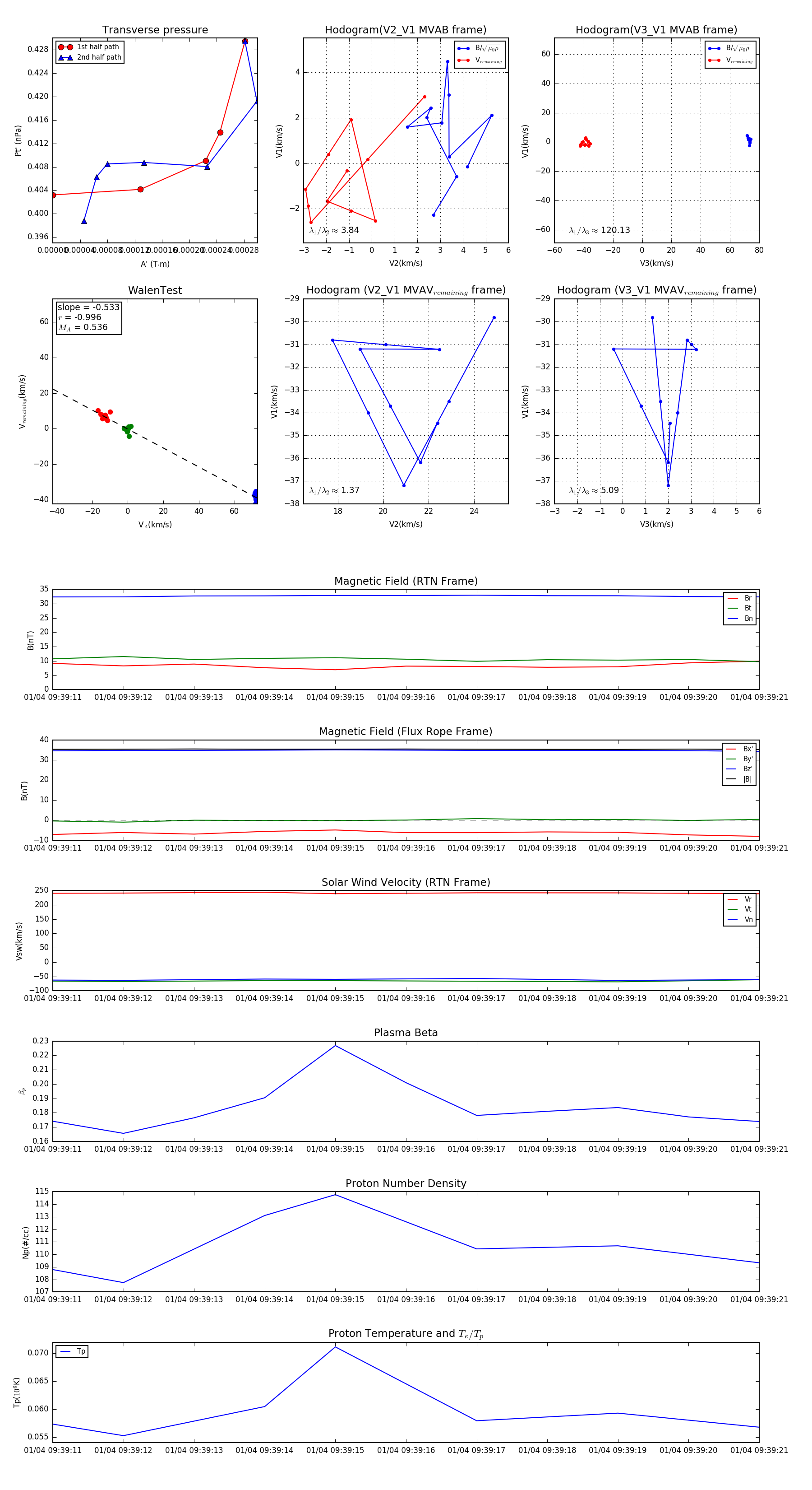
Flux Rope in 2024

Flux Rope Event 2024-01-04 09:39:11 ~ 2024-01-04 09:39:21 (11 seconds)


plot