HOME   LIST
‹–   –›

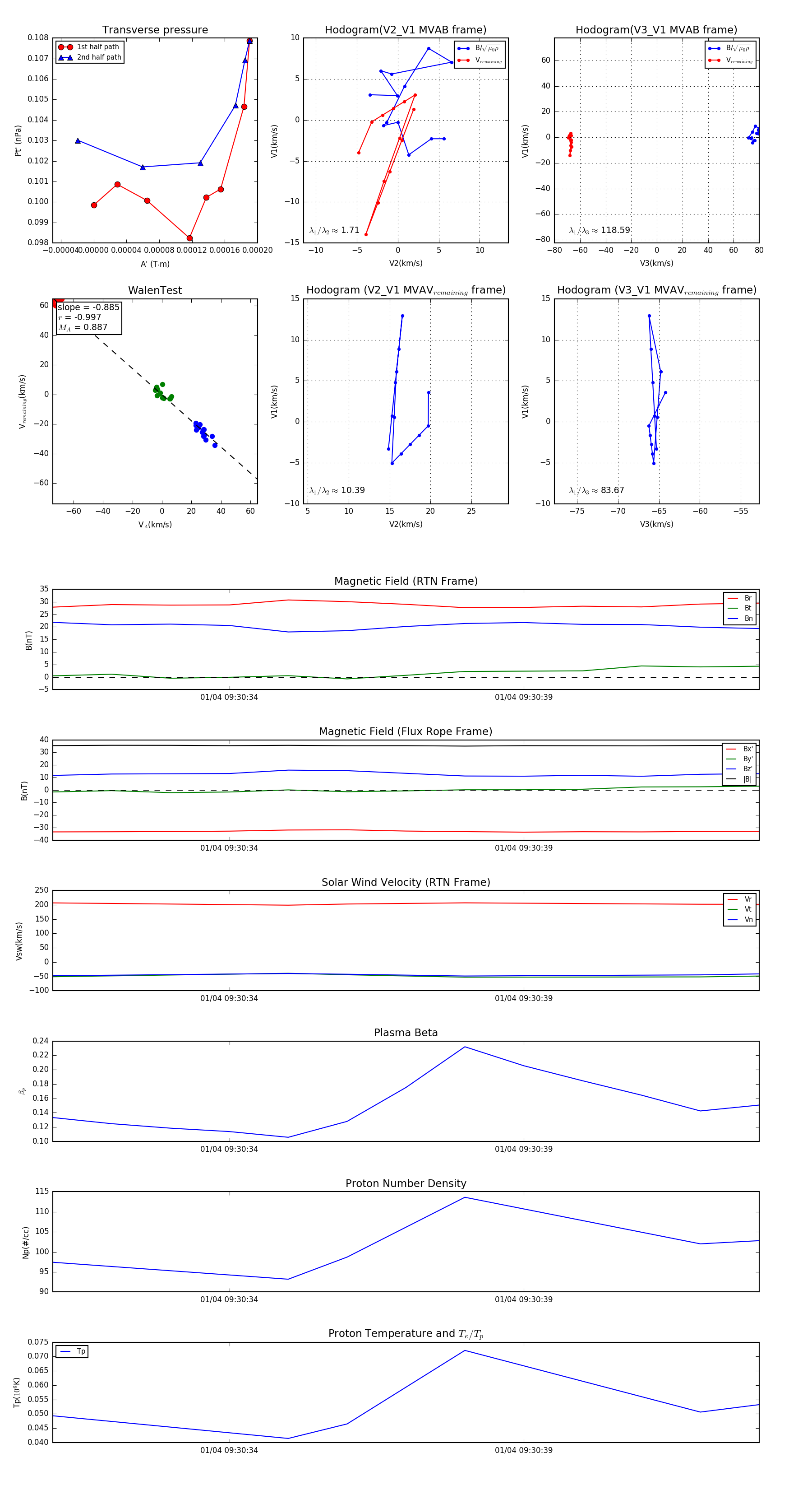
Flux Rope in 2024

Flux Rope Event 2024-01-04 09:30:31 ~ 2024-01-04 09:30:43 (13 seconds)


plot