HOME   LIST
‹–   –›

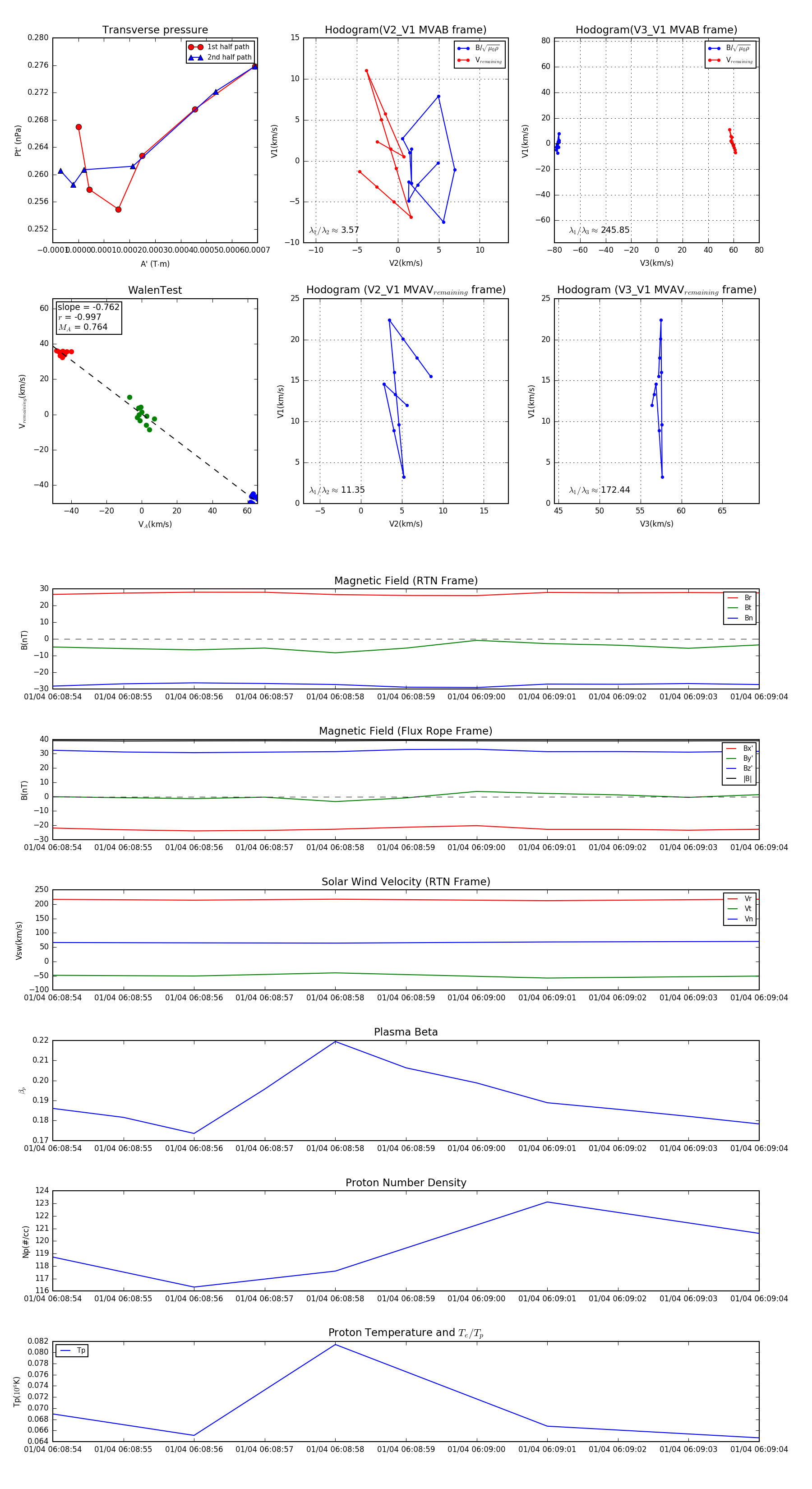
Flux Rope in 2024

Flux Rope Event 2024-01-04 06:08:54 ~ 2024-01-04 06:09:04 (11 seconds)


plot