HOME   LIST
‹–   –›

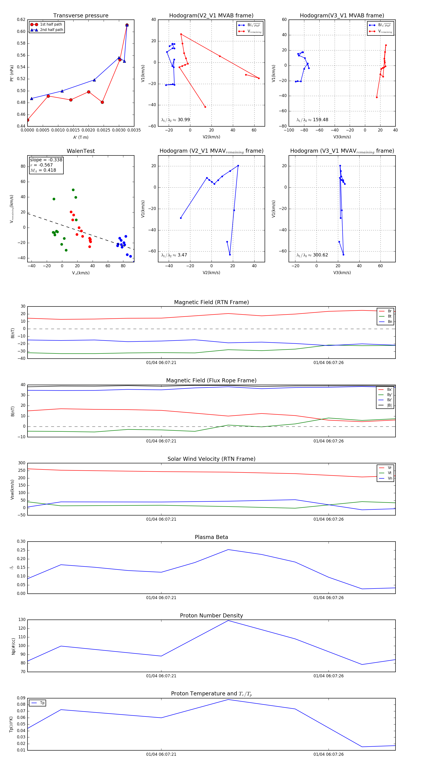
Flux Rope in 2024

Flux Rope Event 2024-01-04 06:07:17 ~ 2024-01-04 06:07:28 (12 seconds)


plot