HOME   LIST
‹–   –›

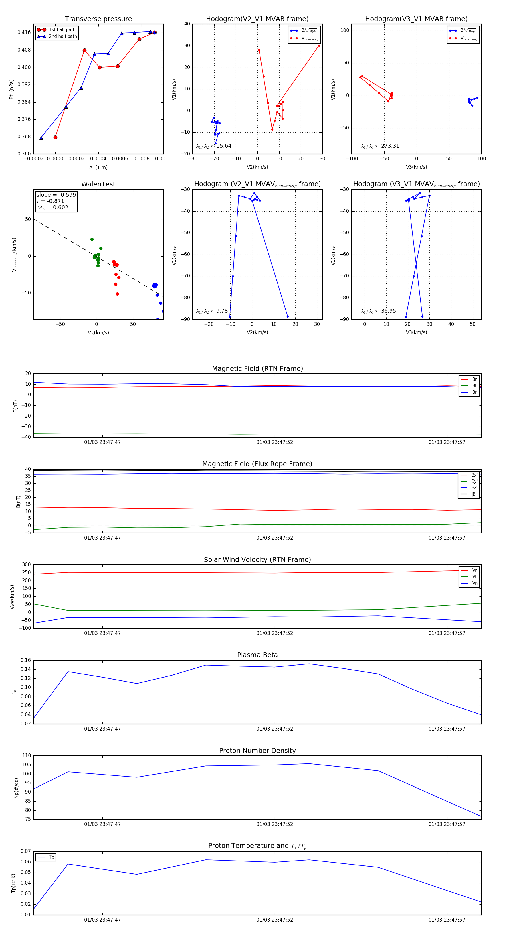
Flux Rope in 2024

Flux Rope Event 2024-01-03 23:47:45 ~ 2024-01-03 23:47:58 (14 seconds)


plot