HOME   LIST
‹–   –›

Flux Rope in 2024

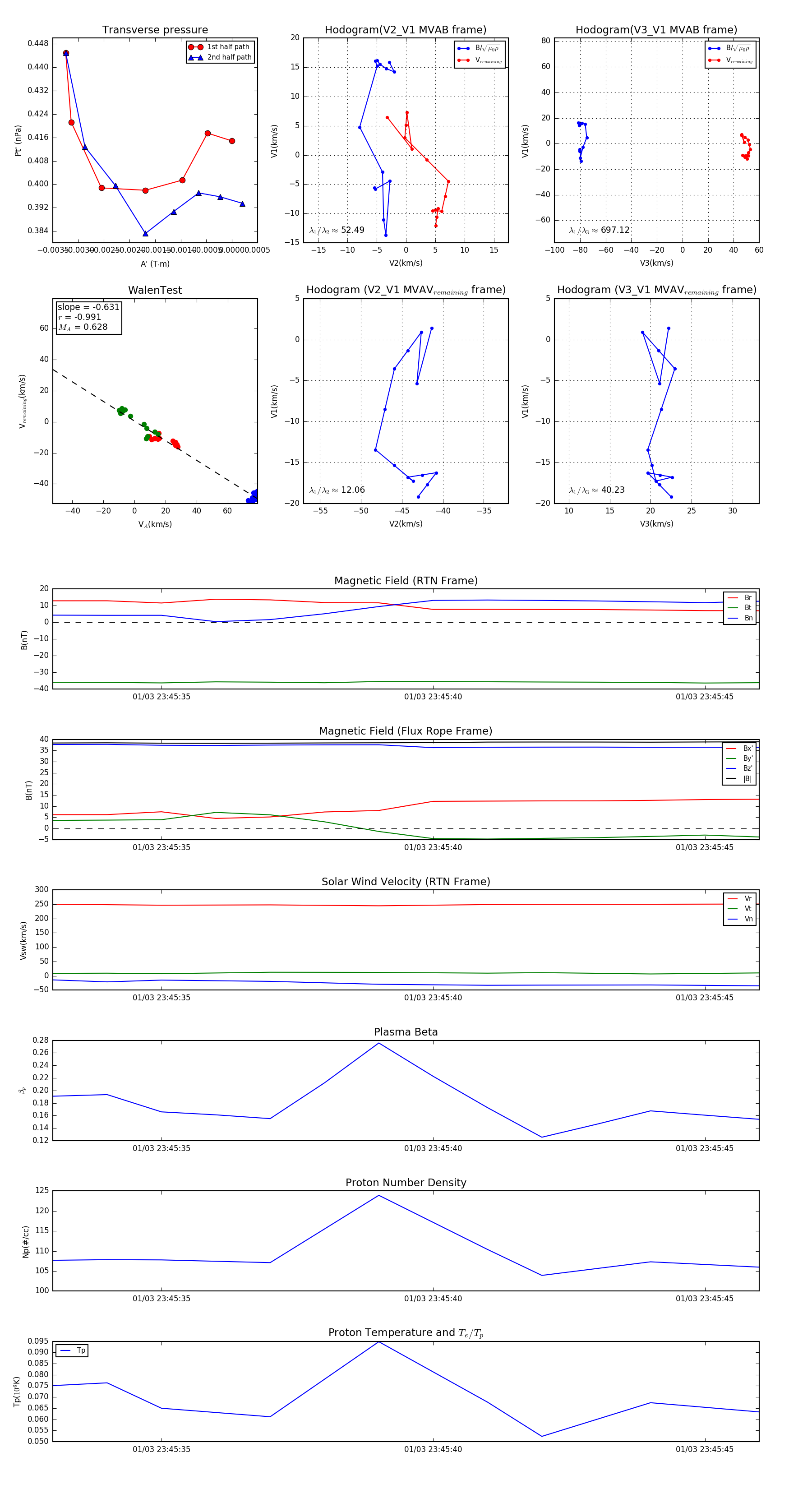
Flux Rope Event 2024-01-03 23:45:33 ~ 2024-01-03 23:45:46 (14 seconds)


plot