HOME   LIST
‹–   –›

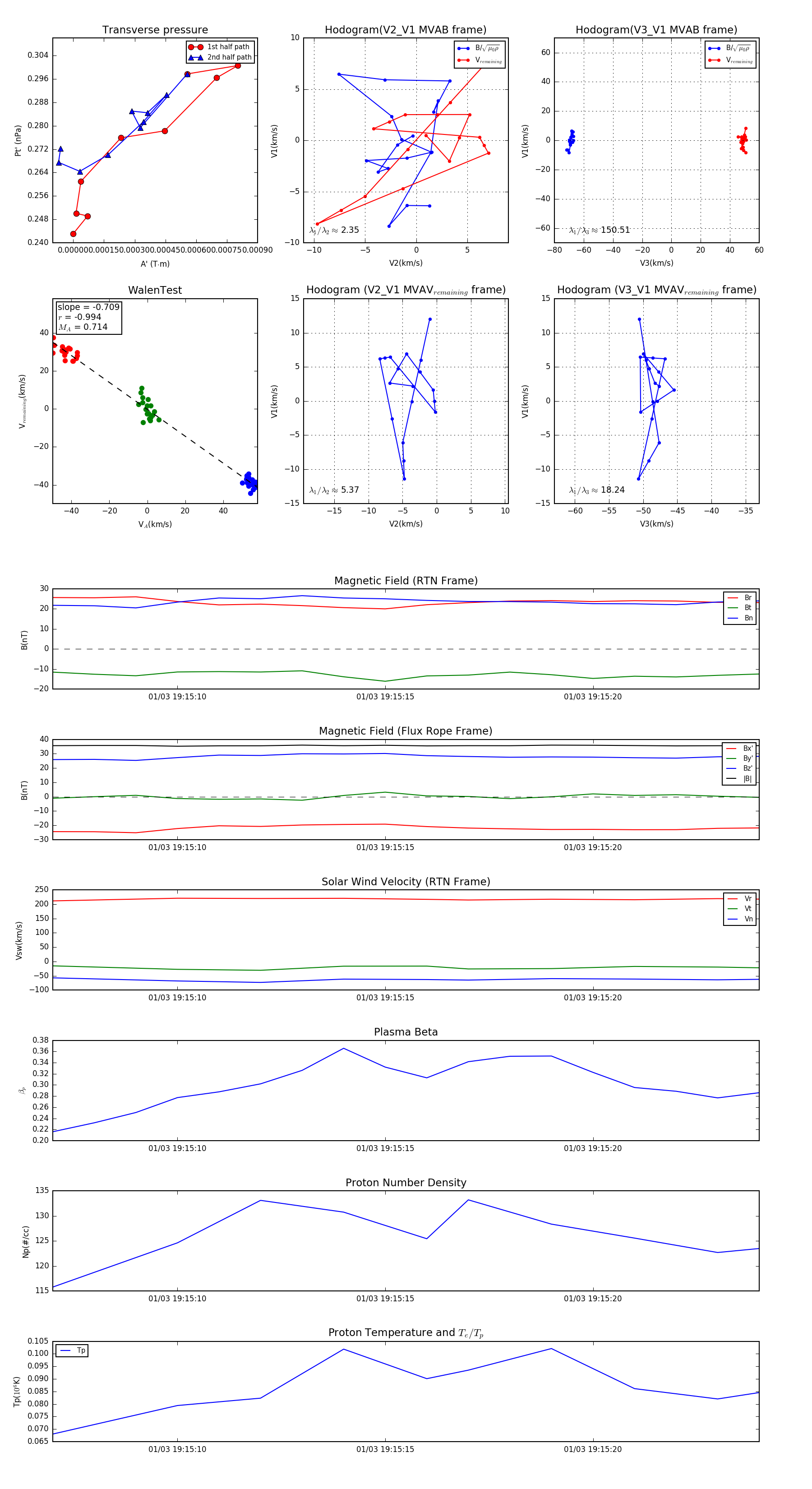
Flux Rope in 2024

Flux Rope Event 2024-01-03 19:15:07 ~ 2024-01-03 19:15:24 (18 seconds)


plot