HOME   LIST
‹–   –›

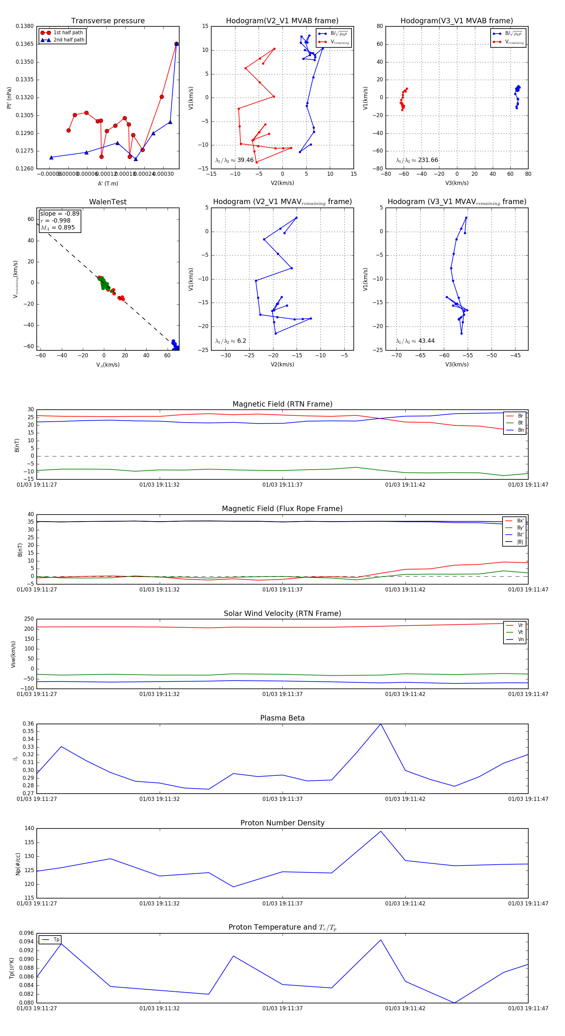
Flux Rope in 2024

Flux Rope Event 2024-01-03 19:11:27 ~ 2024-01-03 19:11:47 (21 seconds)


plot