HOME   LIST
‹–   –›

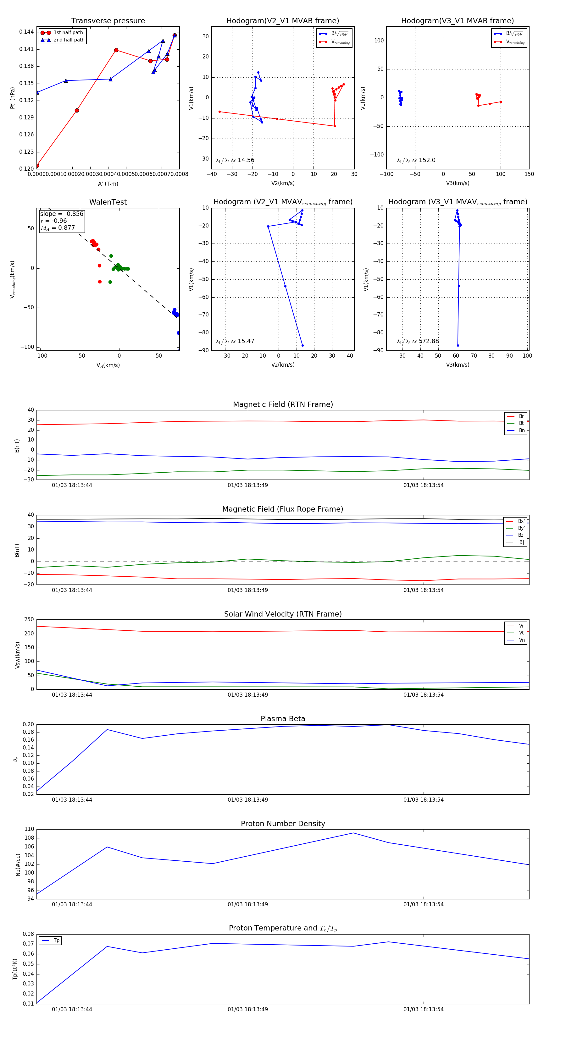
Flux Rope in 2024

Flux Rope Event 2024-01-03 18:13:43 ~ 2024-01-03 18:13:57 (15 seconds)


plot