HOME   LIST
‹–   –›

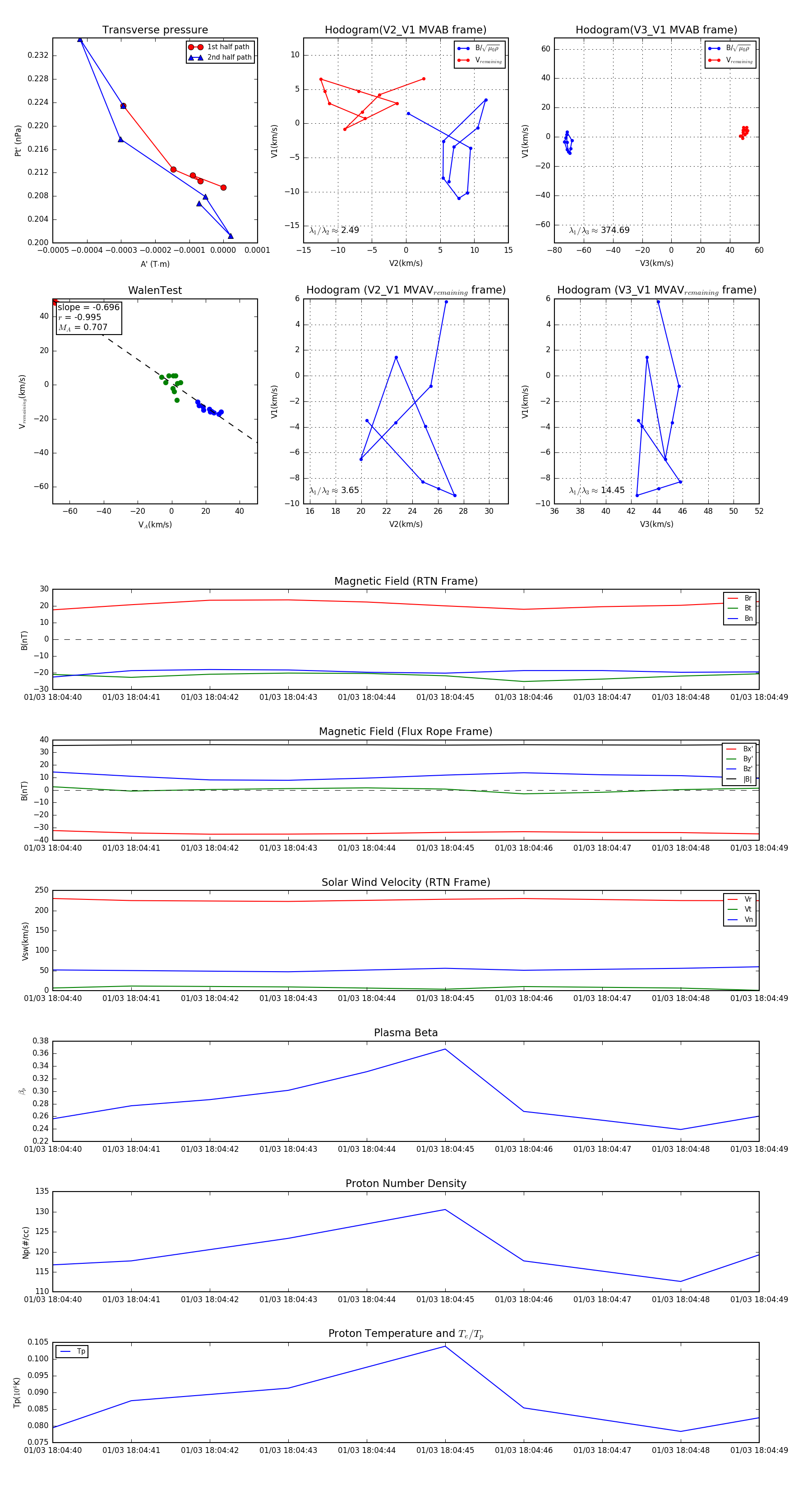
Flux Rope in 2024

Flux Rope Event 2024-01-03 18:04:40 ~ 2024-01-03 18:04:49 (10 seconds)


plot