HOME   LIST
‹–   –›

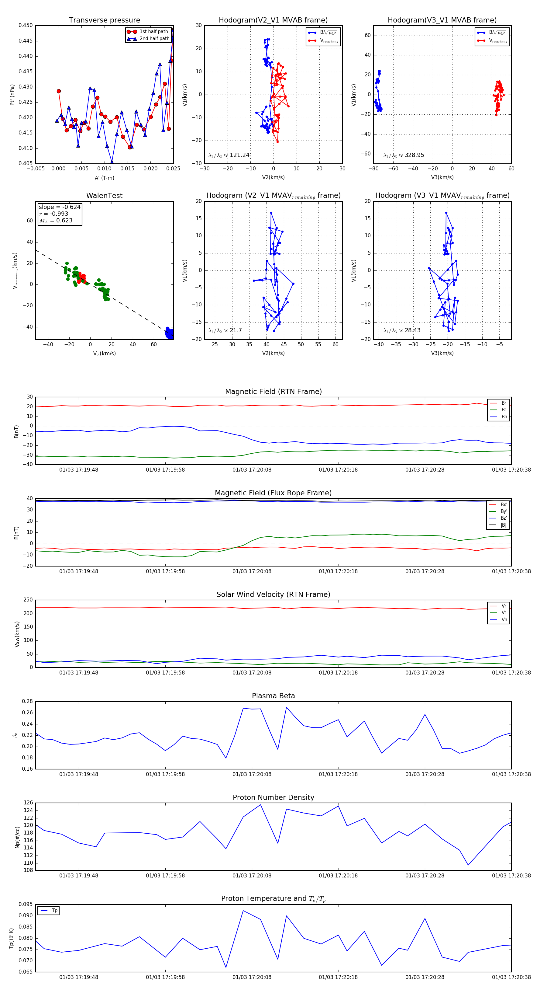
Flux Rope in 2024

Flux Rope Event 2024-01-03 17:19:43 ~ 2024-01-03 17:20:38 (56 seconds)


plot