HOME   LIST
‹–   –›

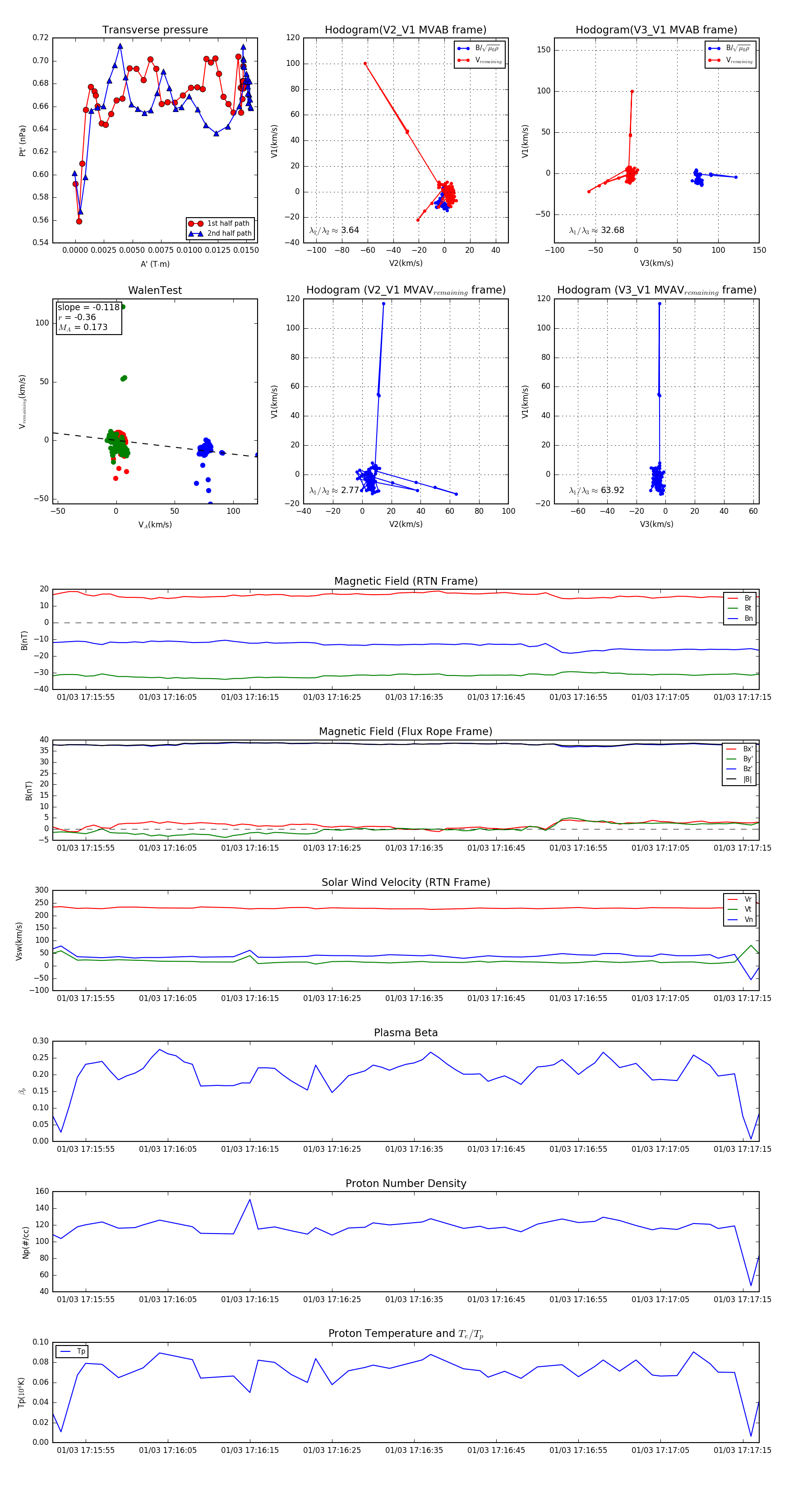
Flux Rope in 2024

Flux Rope Event 2024-01-03 17:15:51 ~ 2024-01-03 17:17:17 (87 seconds)


plot