HOME   LIST
‹–   –›

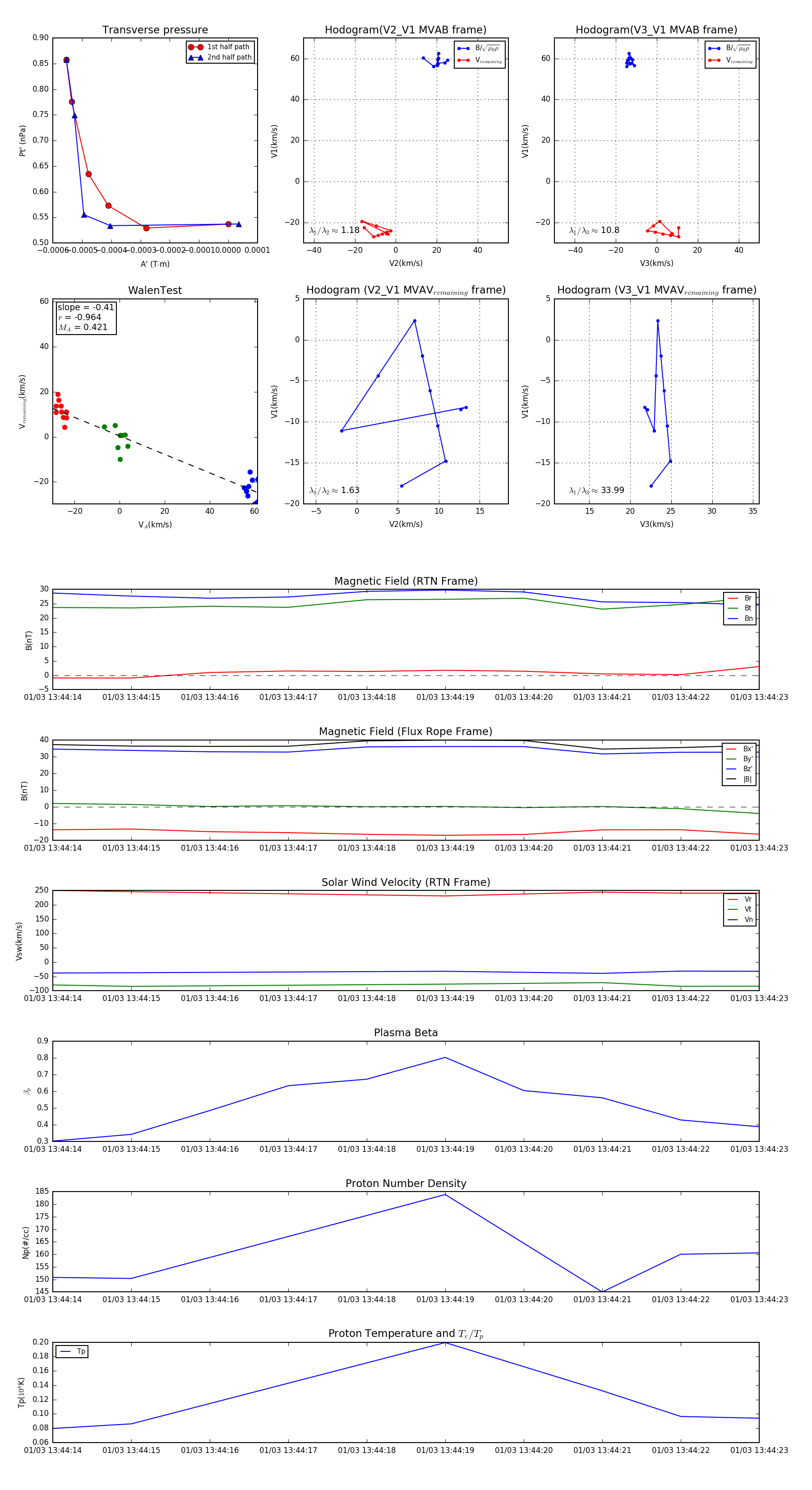
Flux Rope in 2024

Flux Rope Event 2024-01-03 13:44:14 ~ 2024-01-03 13:44:23 (10 seconds)


plot