HOME   LIST
‹–   –›

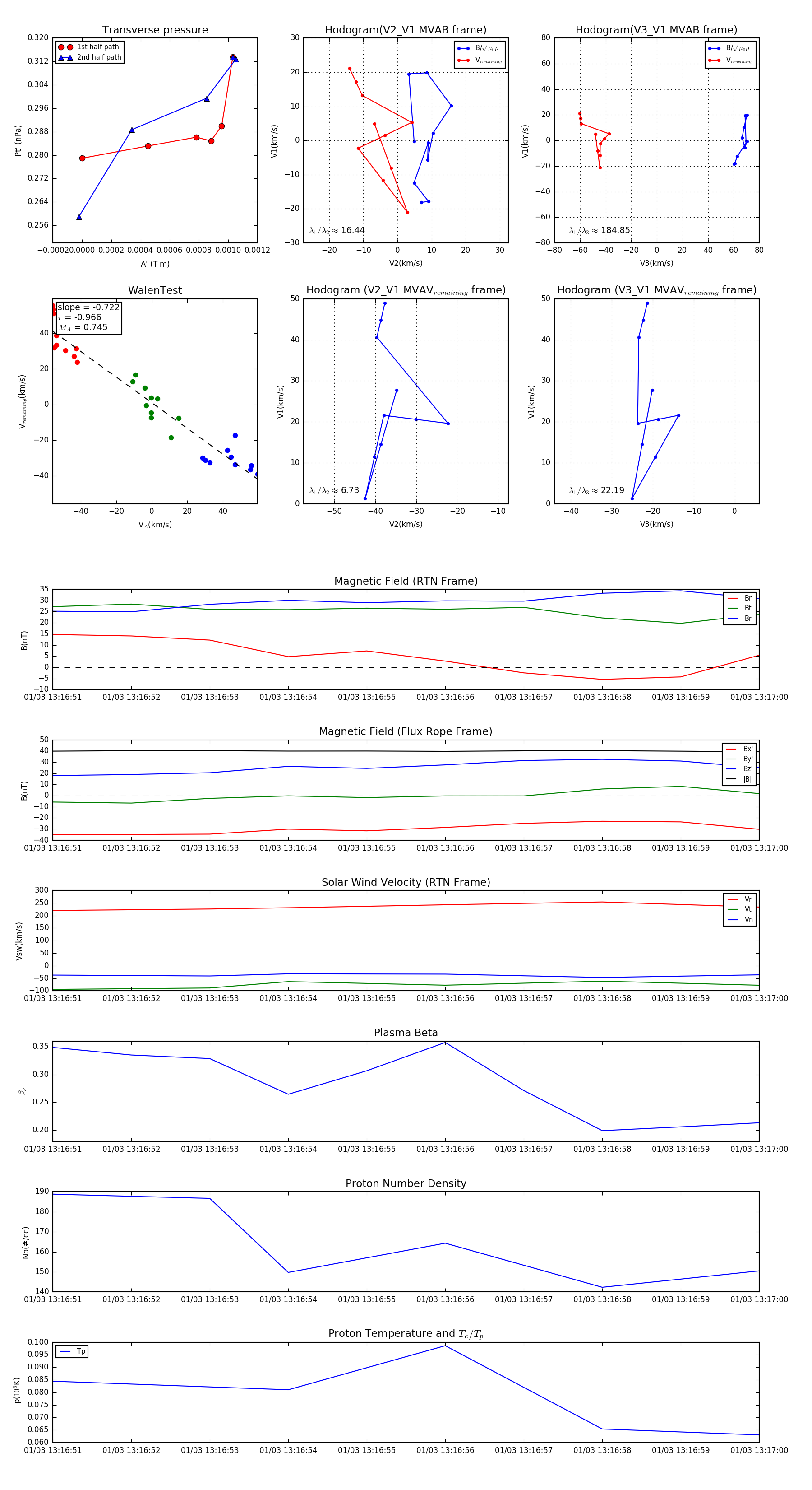
Flux Rope in 2024

Flux Rope Event 2024-01-03 13:16:51 ~ 2024-01-03 13:17:00 (10 seconds)


plot