HOME   LIST
‹–   –›

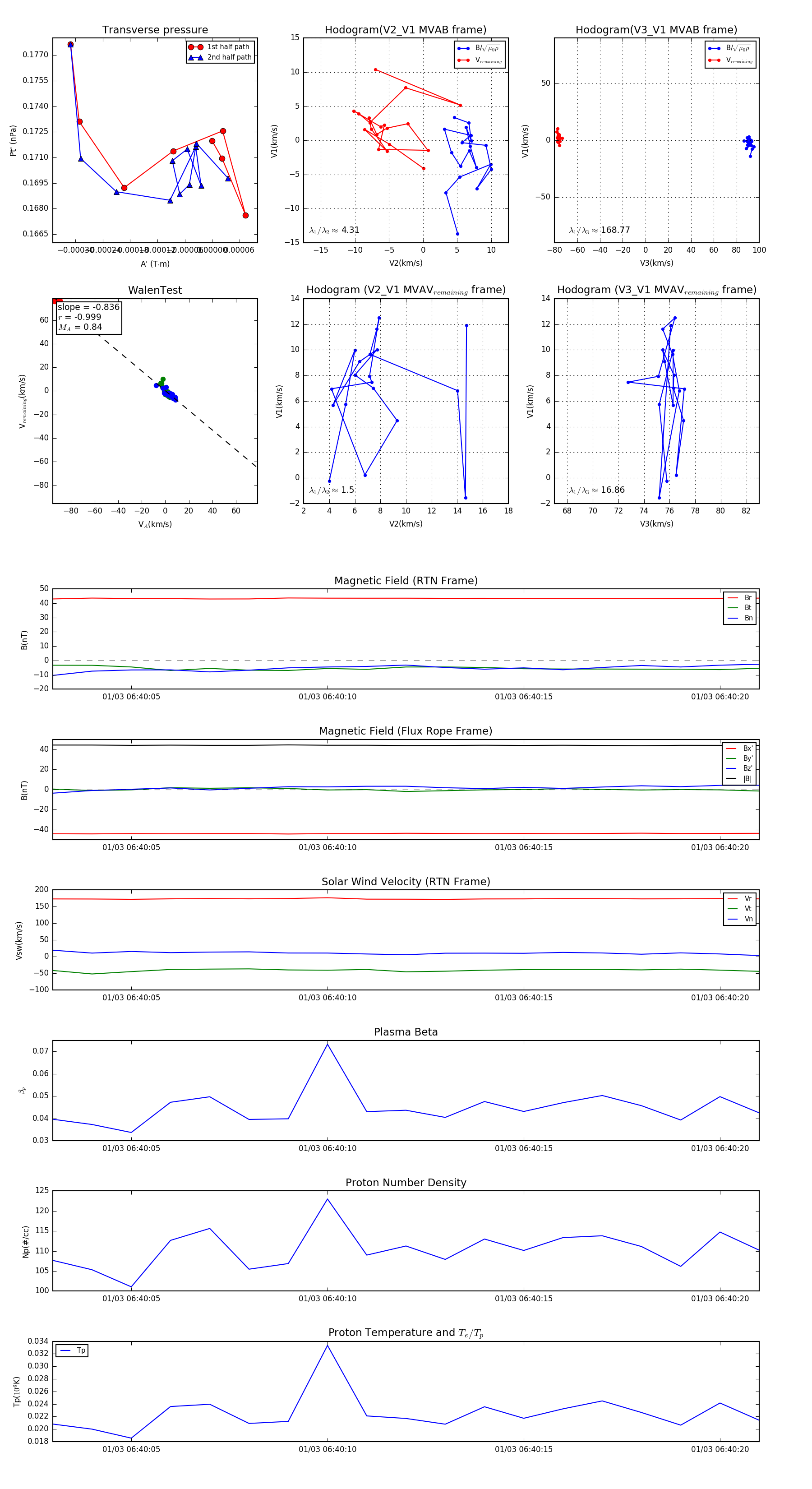
Flux Rope in 2024

Flux Rope Event 2024-01-03 06:40:03 ~ 2024-01-03 06:40:21 (19 seconds)


plot