HOME   LIST
‹–   –›

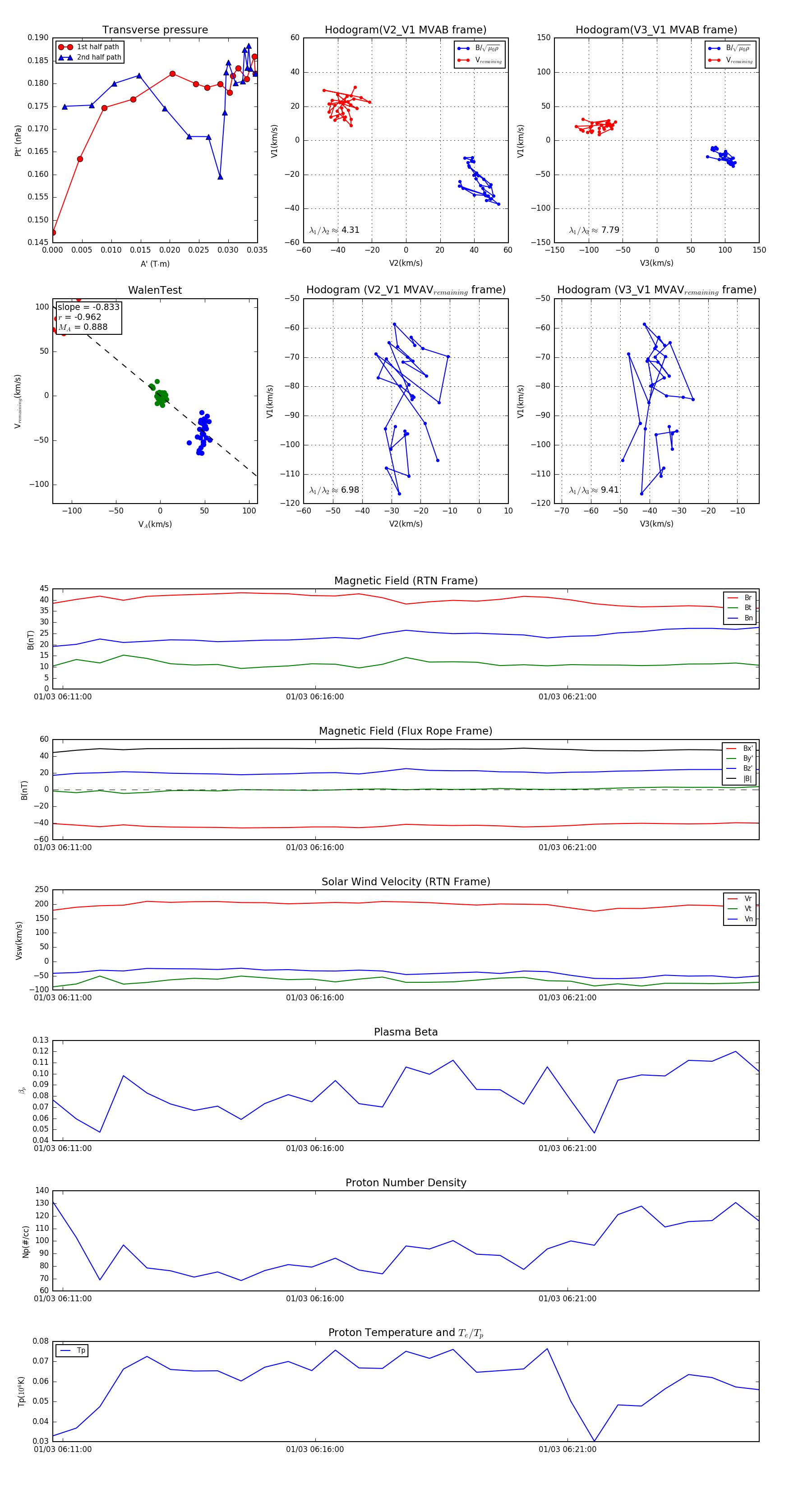
Flux Rope in 2024

Flux Rope Event 2024-01-03 06:10:48 ~ 2024-01-03 06:24:48 (841 seconds)


plot