HOME   LIST
‹–   –›

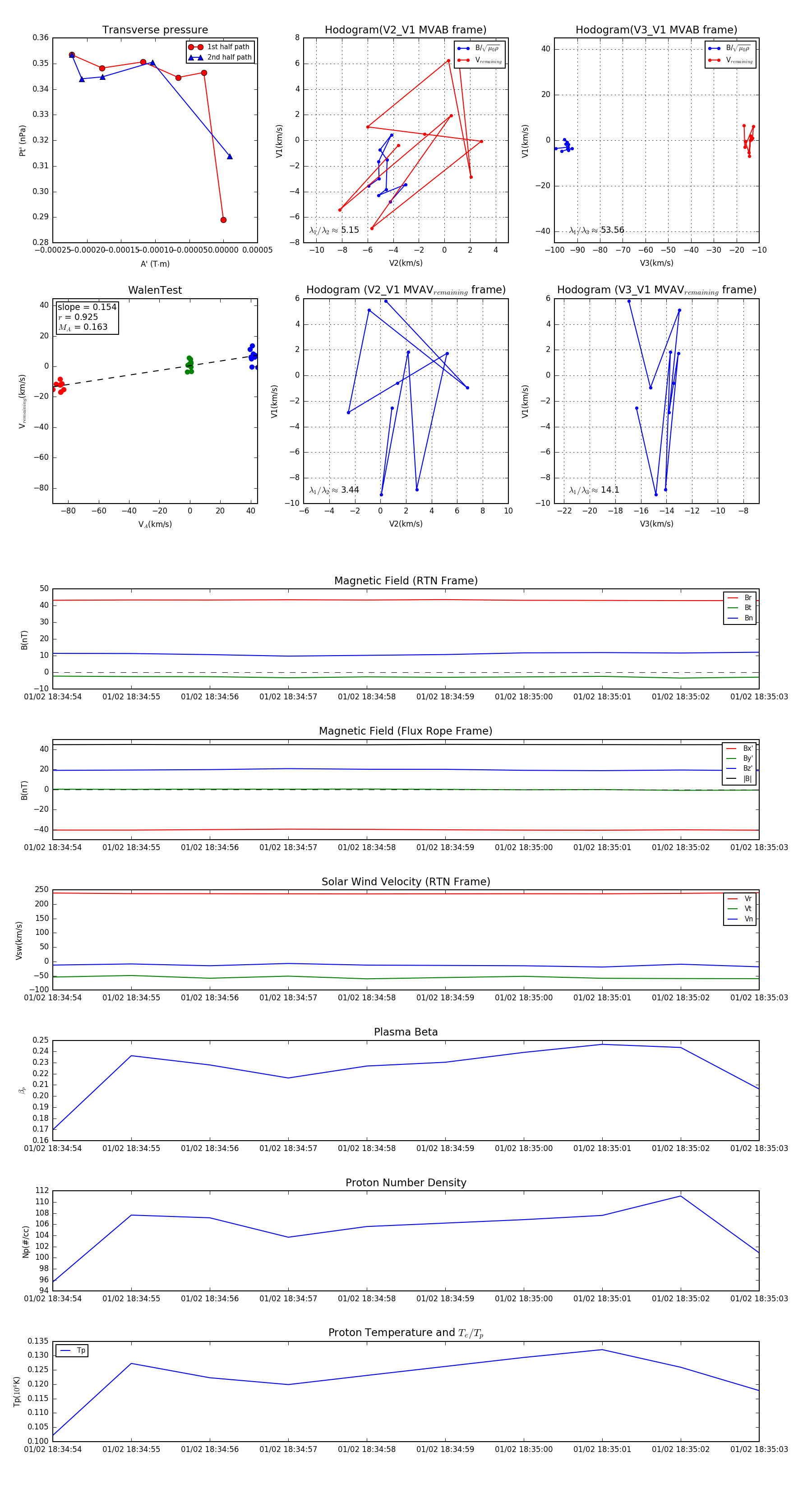
Flux Rope in 2024

Flux Rope Event 2024-01-02 18:34:54 ~ 2024-01-02 18:35:03 (10 seconds)


plot