HOME   LIST
‹–   –›

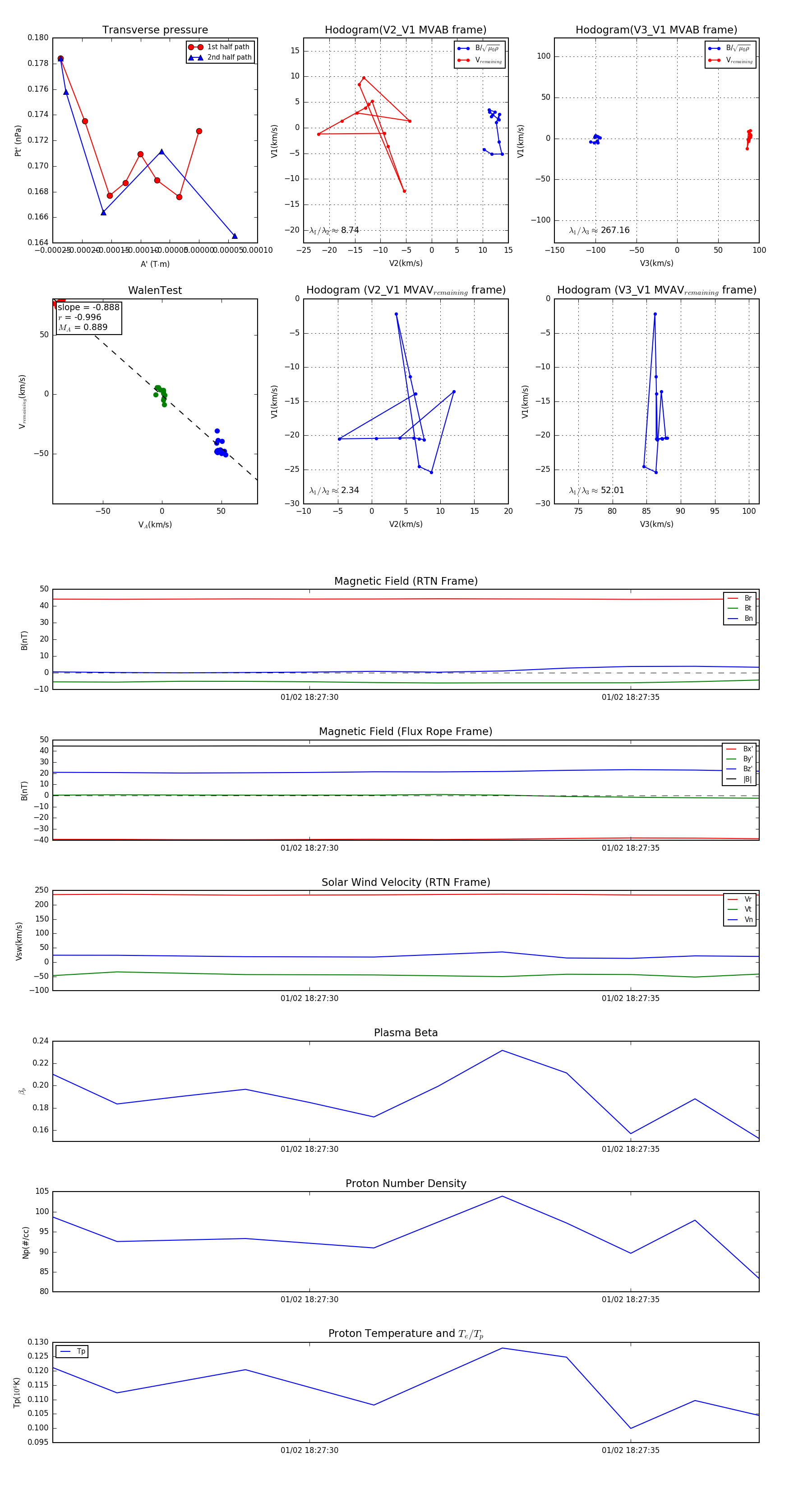
Flux Rope in 2024

Flux Rope Event 2024-01-02 18:27:26 ~ 2024-01-02 18:27:37 (12 seconds)


plot